消息资讯|【洪桥教育】复试方案已出,各大院校纷纷展开实施方案
_原题为 【洪桥教育】复试方案已出 , 各大院校纷纷展开实施方案
4月30日开始复试!目前官宣的8种复试方案 , 线上复试网卡怎么办?官方回应~
文章图片
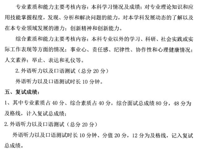
众所周知 , 国家线发布的时候官方要求:原则上4月30日以前不得开始复试 。
然后 , 就有一所大学官宣4月30日复试 , 没早于要求 , 倒也是合规 , 就是挺突然的 。
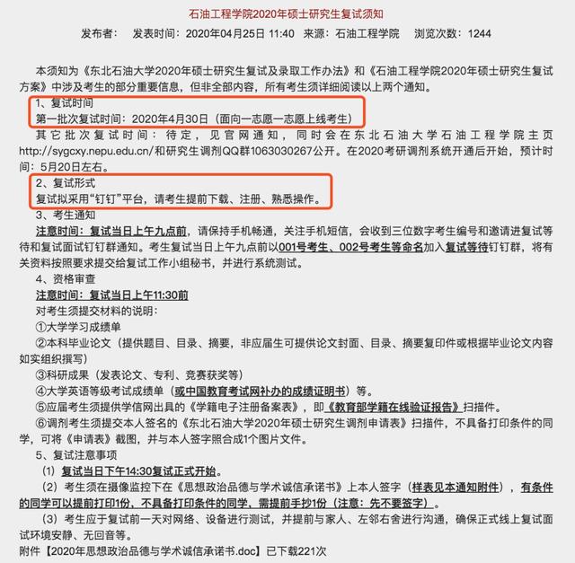
东北石油大学石油工程学院:
第一批次复试时间:2020年4月30日(面向一志愿一志愿上线考生)
复试拟采用「钉钉」平台 , 请考生提前下载、注册、熟悉操作 。
文章图片
除了目标院校为这所学校的考生外 , 其他同学也有可以参考的部分 。 考生须提交的材料(还没准备的尽快)、线上复试流程、复试形式等 。
【消息资讯|【洪桥教育】复试方案已出,各大院校纷纷展开实施方案】最近也有一些关于复试形式的消息 , 这里给大家汇总一下 , 目前有消息的复试形式 , 大家做到心里有数 , 多多准备 。
01
钉钉
东北石油大学石油工程学院 , 见上文 。
02
腾讯会议
青岛大学电子信息学院:2020研究生复试方案┃2020年信号与信息处理专业复试方案
文章图片
文章图片
文章图片
其他同学可以参考:复试要求、线上复试流程、复试考核内容等 。
03
QQ&微信沟通
山东师范大学:受新冠疫情影响 , 2020年MPA招生复试等相关工作拟利用QQ、微信等通讯方式进行信息沟通 。
04
网络复试&提前安排模拟测试
中国计量大学官网发布了复试准备工作的通知 , 称一志愿考生复试时间定于5月上旬进行 , 调剂考生复试时间原则上不早于5月20日 。 复试形式均为网络远程复试 。 笔试取消全为面试 , 专业面试随机抽题 , 考试前1-2天有模拟测试 。
文章图片
05
现场复试
西北农林科技大学某学院拟采用「现场复试」 。 所以大家注意 , 现场复试并非没有可能 。
文章图片
06
双机位复试
东北农业大学:“双机位”要求 。 “第一机位”采集考生音、视频源(考生正前方);“第二机位”采集考生“第一机位”显示器的音、视频源(考生侧后方) 。
提前按要求准备好设备及必要软件 。
文章图片
据不完整统计:中国人民大学、华中科技大学、济南大学、河北科技大学、清华大学材料学院、东北农业大学、大连理工大学、上海交通大学等多所院校都明确了复试双机位要求 。 以下是上海交大的一些具体要求 , 可以参考下~
①复试前按要求安装调试好设备 。 考生端两台设备开启摄像头 , 电脑自带摄像头对准考生本人 , 另一部电脑或手机摄像头从考生后方成45°拍摄 。 要保证考生考试屏幕能清晰地被复试专家组看到 。
文章图片
②考生面试时正对摄像头保持坐姿端正 。 双手和头部完全呈现在复试专家可见画面中 。
③考生提前测试设备和网络 。 需保证设备电量充足 , 网络连接正常 。 设备调试完成后 , 关闭移动设备通话、录屏、外放音乐、闹钟等可能影响面试的应用程序
以上只是一些院校的案例 , 每个院校对双机位的要求具体可能会不一样 , 这里不能一概而论 , 小伙伴们一定要多多留心研读~
07
学信网招生远程面试系统
学信网添加招生远程面试系统 , 该系统暂时未开通 。
大连外国语大学:复试采用教育部学信网网络远程复试系统进行;复试考生需准备一前一后双摄像头 , 复试中同时拍摄、监控考生及考生周边环境 。
文章图片
推荐阅读
- 消息资讯|福州这三所名校新校区正式投用,新增学位约3630个!
- 新资讯|中国新说唱芮雪被规则淘汰,张靓颖做法引争议,只会选年轻弟弟?
- 胖次资讯|博斯曼在结肠癌三期拍了好几部电影包括《黑豹》《复仇者联盟》这些经典电影
- 看看资讯|男明星的老婆颜值有多高,孙艺洲、任嘉伦没啥,看到王耀庆:难怪一直藏着
- 消息资讯|安庆皖江中等专业学校2020级新生军训汇报表演展成果
- 山西临汾一饭店坍塌已致5人死亡|山西临汾一饭店坍塌已致5人死亡 山西临汾一饭店坍塌最新消息
- 最新消息|可口可乐将在全球裁员 中国公司称暂未收到相关信息
- 陈勇军,很难过等来了你的消息......
- 消息资讯|宁波成人教育本科的文凭含金量高吗?
- 最新消息!成昆铁路这些旅客列车继续停运至9月25日
