成绩|转扩!山东高考成绩今日发布!成绩查询、录取工作进程表、志愿填报看这里!
_原题为 转扩!山东高考成绩今日发布!成绩查询、录取工作进程表、志愿填报看这里!
文章图片
山东高考生注意啦~
今天16:20举行
山东2020年夏季高考第二次新闻发布会
届时将会公布高考录取政策、分数线情况等
今天17:00公布
2020夏季高考与等级考成绩
发布会怎么看?
高考成绩怎样查?
今年志愿该如何填报?
考生们快来做功课 ↓↓↓
2020山东省夏季高考新闻发布会
举办时间:7月26日 16:20
发布议程:山东省教育招生考试院通报2020年夏季高考和学业水平考试评卷工作情况、录取政策、工作安排、公布分数线情况 。
高考成绩查询入口
成绩查询网址:
山东省教育招生考试院http://www.sdzk.cn/
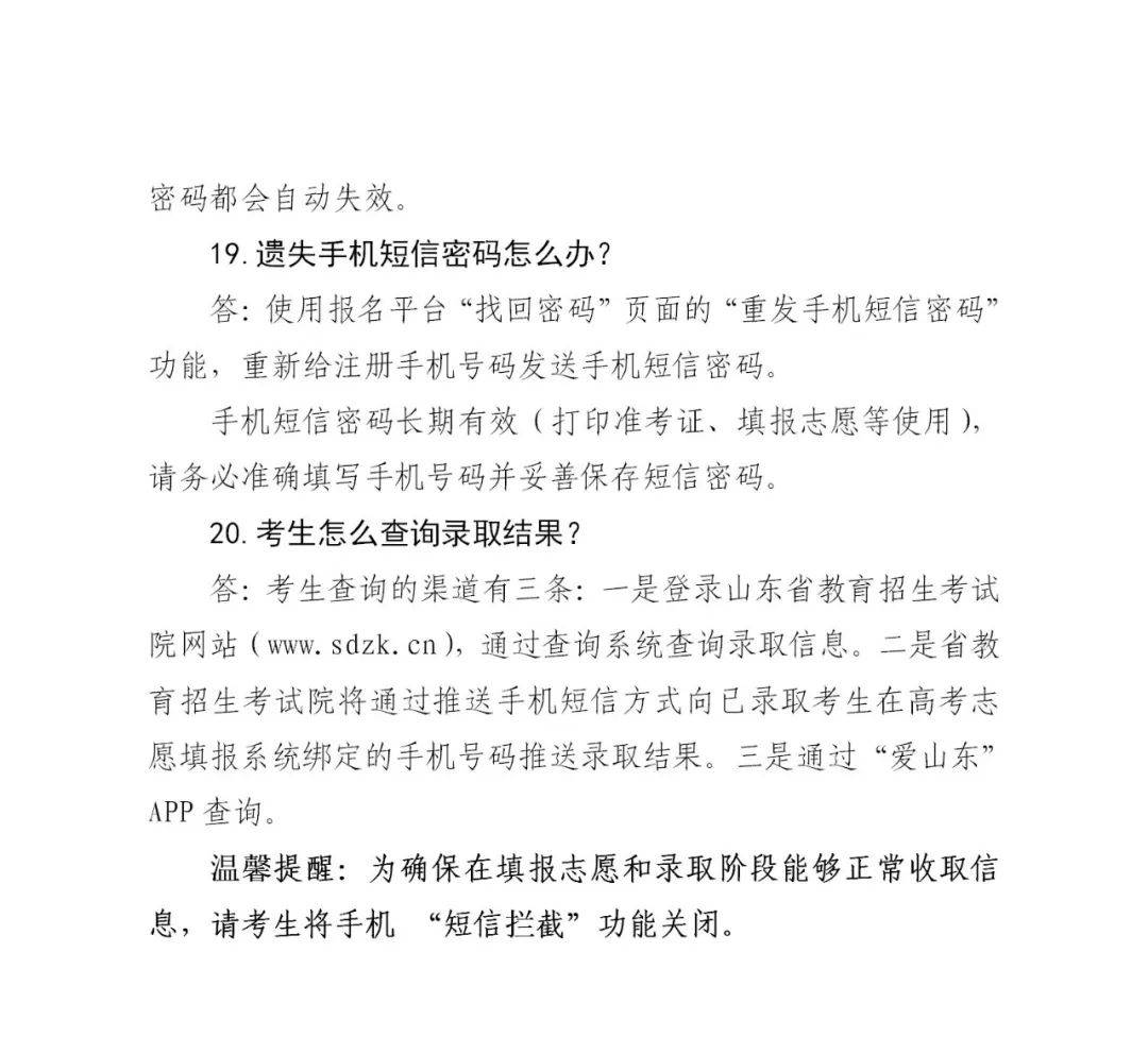
手机端成绩查询方式:
微信关注“山东教育发布” , 进入公众号 , 点击下方菜单栏“新高考” , 选择“高考成绩查询”
文章图片
山东省2020年普通高校
招生录取工作进程表
文章图片
山东省2020年普通高校
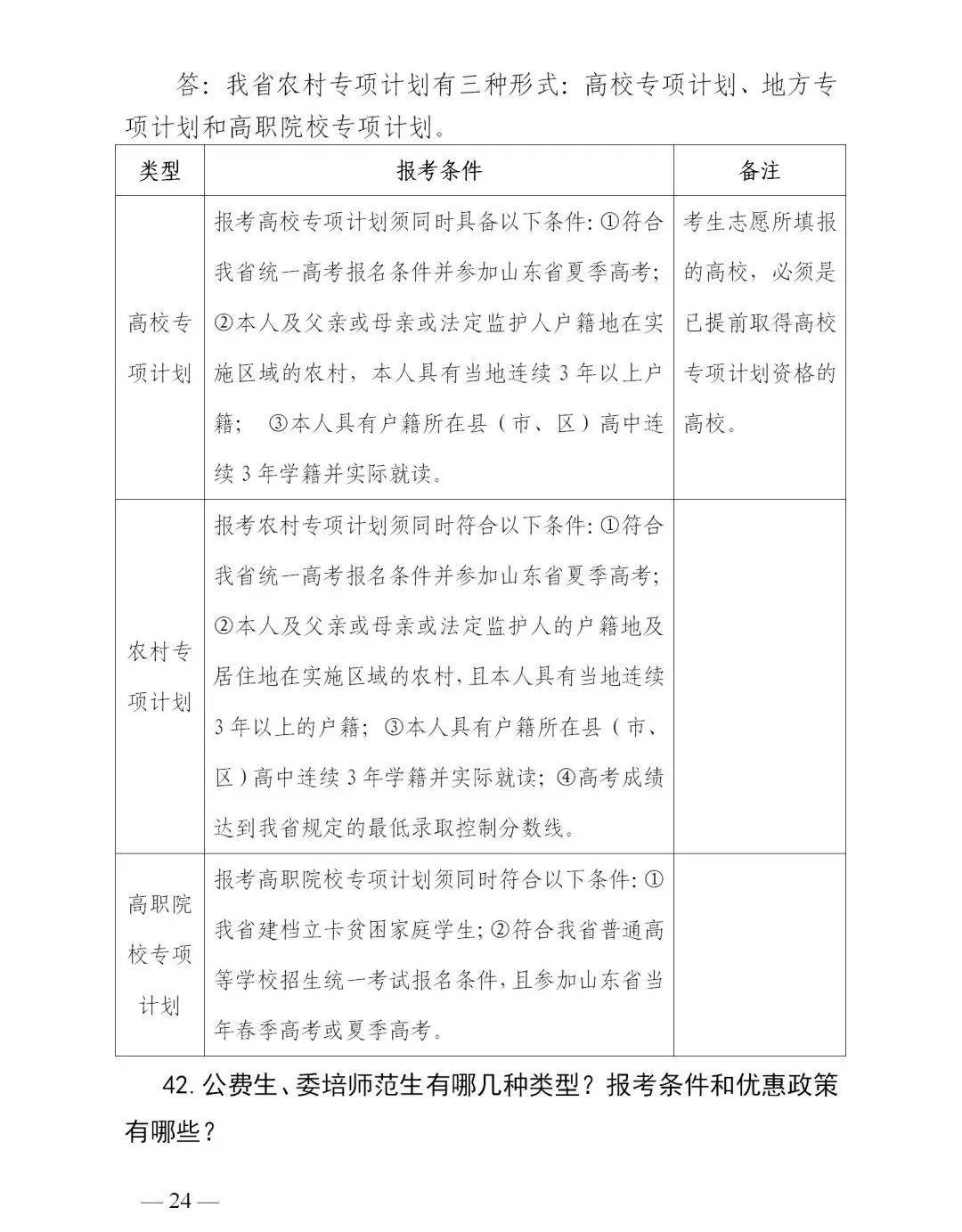
招生志愿填报70问
文章图片
文章图片
文章图片
文章图片
文章图片
文章图片
文章图片
文章图片
文章图片
文章图片
文章图片
文章图片
文章图片
文章图片
文章图片
文章图片
文章图片
文章图片
文章图片
文章图片
文章图片
文章图片
文章图片
推荐阅读
- 山东省|山东省人社厅最新批复,青岛这些人可以评职称!
- 声音|代表山东征战《中国好声音》“低音炮”小伙回青献艺
- 山东|探索青年学生助力乡村振兴新模式,2020年“清华学子山东行”圆满收官
- 人点|山东一张账单火了!仨人点3份黄瓜3份花生米喝了117瓶青岛纯生
- 考生可|希腊高考成绩正式发榜 近八万名考生被高校录取
- 考生|希腊高考成绩正式发榜 近八万名考生被高校录取
- 山东蒙阴一公职人员因发表不当言论被免职
- 带货|山东消费年直播带货 596.7万人疯狂打CALL崂山白花蛇草水
- 评职称|山东省人社厅:青岛这些人可以评职称啦
- 广电|共建共享共赢,山东16城市广电成立新媒体联盟
