大学|曝光这392所“野鸡大学”!千万别被骗!
_原题为 曝光这392所“野鸡大学”!千万别被骗!
文章图片
临沂新闻
了解更多内容 请点击“关注”
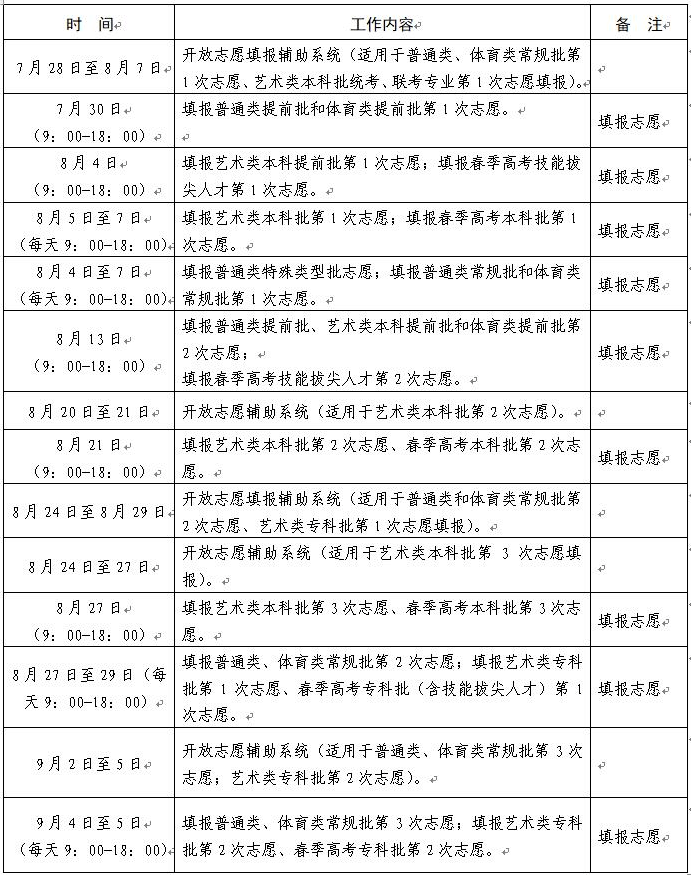
考生和家长注意啦!
2020年高考志愿填报时间安排来了!
文章图片
选择学校需谨慎 ,
这些虚假大学千万要认清!
虚假大学也称“学历工厂” , 其办学以营利为目的 , 通常采用与知名大学院校容易混淆的名称 , 以混淆视听的方式招收学生 , 以各种手段钻相关国家法律漏洞 , 滥发文凭 。 虚假大学所涉及的欺骗既有假学校 , 也有假学历 。
文章图片
《人民日报》曝光全国392所虚假大学 ,
请各位同学家长请注意!
也请动动手指 , 分享给更多需要的人 。
文章图片
文章图片
文章图片
文章图片
文章图片
文章图片
文章图片
文章图片
文章图片
一部分野鸡大学的名称 ,
特别容易迷惑人 。
【大学|曝光这392所“野鸡大学”!千万别被骗!】总得来说 , 对于报考大学这件事 ,
不仅是各位学子们要上心 ,
各位家长们也应该上点心 。
所以再次提醒大家 ,
填报志愿时务必要擦亮眼睛!
最后祝愿所有考生都能进入理想的大学!
推荐阅读
◆教育部严正声明!所有家长注意了!◆山东撤销两家国家4A级旅游景区质量等级!◆8月1日起 , 国家再次提高部分退役军人抚恤标准◆临沂城区这些道路封闭 , 注意绕行!
来源丨人民日报、山东公安、山东教育发布综合
〖 新媒体合作热线:0539-2952107 〗
点分享
点点赞
点在看
推荐阅读
- 常州男子因情感纠纷砖头砸死女子|常州男子因情感纠纷砖头砸死女子 女子被砸死原因曝光场面血腥!兰陵银河湾电脑城杀人案始末
- 有理儿有面:震惊,“职工盟”未来三年乱港规划被曝光!
- 小米科技|外媒曝光:小米新奇想专利让超广角拍摄不失真
- 齐齐哈尔|每月只能洗3次澡?齐齐哈尔大学:通知已撤
- 事件|王一博备注曝光,爱在群里玩拍一拍,私下回复大婷溅水事件太高冷
- 综艺|《乘风破浪的姐姐》决赛公演后出道成员曝光,张雨绮气氛担当
- 合成营体系对抗演练画面曝光,每一张都是大片!
- 辽宁男子三进宫后当上城管队长|辽宁男子三进宫后当上城管队长什么情况?具体详情曝光令人愤怒
- 被举报上班吃馒头|被举报上班吃馒头向同事索赔1万怎么回事?具体详情曝光结果是什么
- 日常|《非日常派对》预告曝光,播出时间很惊喜,可以放心了
