注册|篮协:计划9月起恢复NBL 不允许外援注册参赛
【注册|篮协:计划9月起恢复NBL 不允许外援注册参赛】_原题为 篮协:计划9月起恢复NBL 不允许外援注册参赛
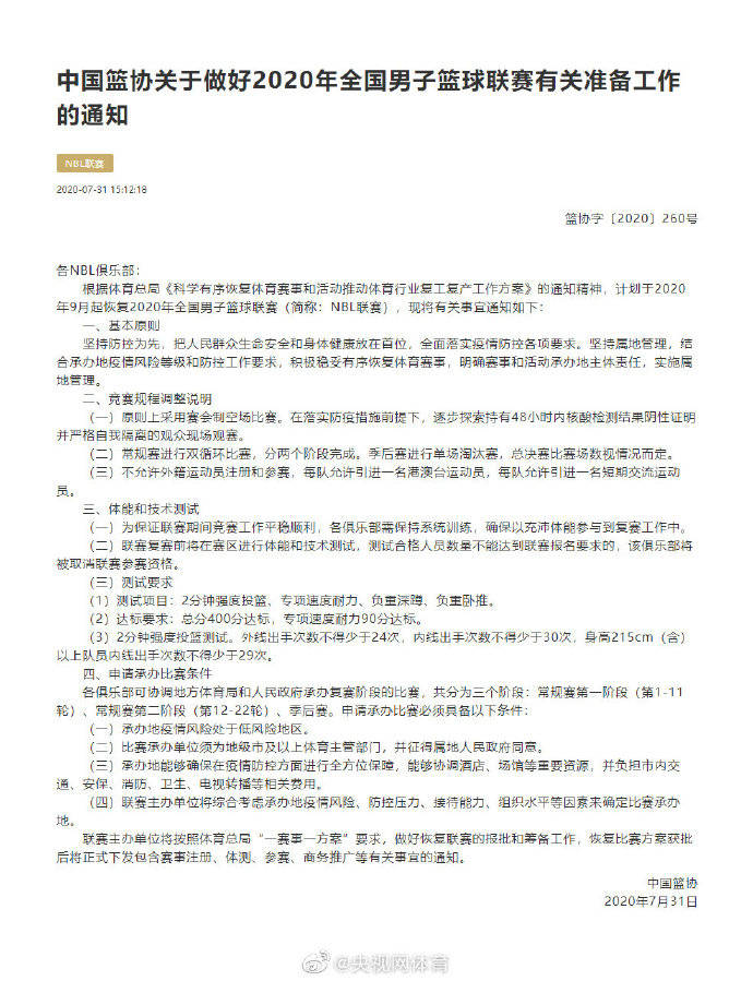
【篮协:计划9月起恢复NBL不允许外援注册参赛】7月31日 , 中国篮协官网发布《关于做好2020年全国男子篮球联赛有关准备工作的通知》 。 公告中称 , 计划于2020年9月起恢复2020年全国男子篮球联赛(NBL联赛) , 原则上采用赛会制空场比赛 , 不允许外籍运动员注册和参赛 , 每队允许引进一名港澳台运动员 。
文章图片
声明:转载此文是出于传递更多信息之目的 。 若有来源标注错误或侵犯了您的合法权益 , 请作者持权属证明与本网联系 , 我们将及时更正、删除 , 谢谢 。
推荐阅读
- 快手电商推出商家双百扶持计划与服务商合伙人计划|快手电商推出商家双百扶持计划与服务商合伙人计划
- 香港|香港普及社区检测计划29日开始预约 两小时约3万港人预约参与
- 隆福医院|北京市隆福医院挂牌成为国家重点研发计划临床实验室
- 网络赌博|这个注册会员达120万人的网络赌博平台,被警方打掉!
- 记者暗访:长沙“名医”看病要先签“生死状”,女子服药三月后身亡,称:她刮痧打乱了治疗计划
- 积水|青岛对积水路段大摸排 计划对13处重点积水点启动改造
- 香港普及社区检测计划,5小时超过11万人预约登记
- Huawei|法国电信运营商Bouygues计划到2028年拆除3000套华为基站天线
- 香港普及社区检测计划今天7时开始预约 两小时约三万港人预约参与
- 可口可乐|可口可乐计划裁员 向4000名员工提供自愿离职方案
