招生|临沂2020年高中阶段教育招生计划发布,总招生人数达140916人!
_原题为 临沂2020年高中阶段教育招生计划发布 , 总招生人数达140916人!
齐鲁网·闪电新闻8月1日讯7月31日 , 临沂市教育局发布了《关于公布临沂市2020年高中阶段教育招生计划的通知》 , 据悉 , 2020年全市高中段教育招生任务总数140916人 , 普通高中学校招生计划数77426人 , 中职招生任务数63490人 。
《通知》指出 , 根据临沂市提质培优建设职业教育创新发展高地的有关要求 , 结合办学条件和办学情况 , 省市有关部门对高中阶段教育的招生计划进行了审定 , 全市高中段教育招生任务总数140916人 , 普通高中学校招生计划数77426人 , 中职招生任务数63490人 , 其中 , 职业院校与本科高校对口贯通分段培养“3+4”招生计划120人 , 初中起点“五年一贯制”高等职业教育招生计划920人 , “三二连读”高等职业教育招生计划10430人 , 普通中专招生计划2980人 , 职业中专招生计划21535人 , 技工院校预备技师部招生计划1000人 , 中级部招生计划6500 人 , 高级部招生计划5850人 。
《通知》要求各县区要严格落实《临沂市提质培优建设职业教育创新发展高地实施方案》(临发[2020]9号) , 不断优化高中阶段教育结构 , 扩大中职招生规模 , 确保全市高中阶段教育招生职普比达到省定标准 。 今后一段时间要把推进普及高中段教育的重点放在中等职业教育 , 把高中阶段招生的增量主要用于发展职业教育 , 县区新增高中段教育资源要优先向职业教育倾斜 。 普通高中要严格按计划招生 , 不得突破下达的招生计划;职业学校要加大招生力度 , 确保完成招生计划 。
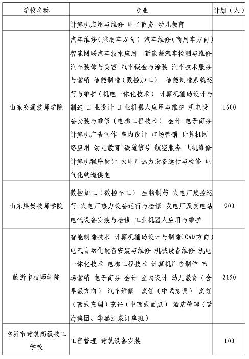
附招生计划表
文章图片
文章图片
文章图片
文章图片
文章图片
文章图片
文章图片
文章图片
文章图片
文章图片
文章图片
文章图片
文章图片
文章图片
文章图片
文章图片
【招生|临沂2020年高中阶段教育招生计划发布,总招生人数达140916人!】闪电新闻采访人员 李春晓 临沂报道
推荐阅读
- 山东|探索青年学生助力乡村振兴新模式,2020年“清华学子山东行”圆满收官
- 标准地图|2020年标准地图发布, 一点都不能错!
- 2020|青岛银行公布2020年中期业绩: 资产总额超4405亿元 持续稳健增长
- 2020|扩散周知!自然资源部:2020年标准地图发布
- 同程|同程艺龙2020年上半年营收22亿元,王强调任首席运营官
- 琅琊新闻网|签约!又是大手笔!在临沂这儿↘
- 转存!自然资源部发布2020年标准地图
- 自然资源|转存!自然资源部发布2020年标准地图
- 教育|澧县小渡口镇中学举办2020年教师暑期培训班
- 心连心|“心连心”慰问演出赴湖南十八洞村
