乐清日报|12级!“黑格比”再升级!乐清这7个乡镇需重点关注!最大可能登陆温州沿海

文章图片
文章图片
文章图片
文章图片
文章图片
文章图片
文章图片
文章图片
文章图片
文章图片
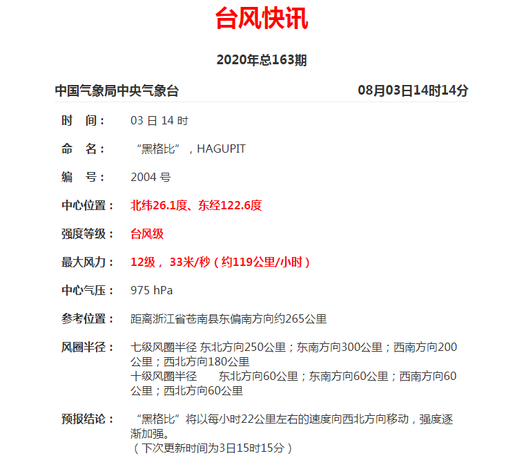
据@浙江天气 最新消息 , 台风“黑格比”再次升级 , 于14时由强热带风暴级加强为台风级 , 后期强度将维持或略有加强 。
记者从气象部门了解到 , 台风“黑格比”将于8月3日夜间至明天凌晨在温岭到苍南一带沿海登陆(强热带风暴级 , 10~11级 , 25~30米/秒) ,最大可能登陆温州沿海 。“黑格比”可能成为自2006年“桑美”超强台风后13年来首个登陆温州沿海的台风 。
根据《乐清市防汛防台抗旱应急预案》规定 , 市防指决定 , 自8月3日10时30分起将防台风应急响应提升为Ⅱ级 。乐清 市气象台已于8月3日10时13分将乐清市台风黄色预警信号升级为 台风橙色预警信号。
台风“黑格比”(强热带风暴级)今天11时其中心位于苍南县东南方向约355公里处 , 即在北纬25.4度、东经123.1度 , 中心气压985hPa , 最大风力28米/秒(10级) 。 预计“黑格比”将以每小时25公里左右的速度向西北方向移动 , 强度继续加强 , 逐渐向温州沿海靠近 。
温州市气象局局长谢慷介绍 , 受副热带高压控制 , 引导气流单一 , “黑格比”的路径相对稳定 , 正面袭击温州的可能性比较高 。据统计 , 自2006年“桑美”超强台风后 , 已有13年未出现登陆温州沿海的台风 , “黑格比”会是首个 。
谢慷提到 ,“黑格比”是近海生成台风 , 8月1日夜里生成 , 可能在8月3日夜里登陆 , 今早“黑格比”经过高海温海域 , 已加强为强热带风暴 , 最大可能会达到12级 , 目前仍在持续发展中 。
从云图可以看到 , 目前“黑格比”尚未出现清晰的台风眼 , 发展不成熟 , 但风雨影响不小 。 随着“黑格比”的体积越来越大 , 台风登陆后 , 台风云系覆盖温州全境 , 水汽输送条件也不错 。
【乐清日报|12级!“黑格比”再升级!乐清这7个乡镇需重点关注!最大可能登陆温州沿海】
根据预测 , 届时全市过程面雨量70~120毫米 。 其中 , 苍南西部、平阳西部、泰顺东部、文成东部、瑞安西部120~150毫米 , 个别站点200毫米以上;乐清北部、永嘉北部120~180毫米 , 个别站点200毫米以上 。 降雨集中在今天夜里到明天上午 , 最大小时雨强50~70毫米 。 如果台风在温州南部登陆 , 雨量可能更大 。
“黑格比”与2003年第11号台风“环高”强度相似 , 路径相似 , 时间相似 , “环高”于8月20日在平阳县鳌江镇登陆 , 登陆时中心最大风力9级 。 温州、台州等地区出现大雨到暴雨、局部大暴雨 。
另外 , 温州市气象部门预测 , 8月3日中午起温州沿海海面风力将逐渐增大到8~10级 , 夜里继续增大到9~11级 , 台风中心附近经过海域风力可达11~13级 , 8月4日沿海海面仍有8~9级偏南风;8月3日夜里温州沿海平原和北部地区有8~11级大风 , 阵风12级 。
值得关注的是 , “黑格比”登陆期间 , 恰逢农历六月十五天文大潮 , 风雨潮三碰头 , 防风、防雨、防潮等需同部署 , 同防御 。
推荐阅读
- 北京日报客户端|两女子遇害,安徽涡阳警方悬赏金额增至30万缉凶
- 有教会想众筹并在黎智英旗下《苹果日报》登广告,被天主教香港教区叫停
- 【行走自贸区】河北自贸区立足京津冀按下“加速键”
- 海尔|证券日报科创领军者联盟走进海尔生物
- 经济日报-中国经济网|北京银建出租:联手高德打车巡网融合 司机收入增长三成
- 华润万家旗下VanGO便利店,今起全线停售黎智英《苹果日报》
- 经济日报-中国经济网|技术服务升级 长城皮卡召回部分长城炮
- 湖北日报视频|事关武汉开学,官方最新发布
- 【行走自贸区】四川自贸区从“内陆腹地”向“前沿高地”华丽转身
- 经济日报-中国经济网|全新别克君威领潮上市 售价18.88万元-21.68万元
