青岛教育|2020青岛中考分数线公布 一段线252分 二中普通班324.5分 五十八中普通班318分
半岛网8月13日讯 今天,青岛市教育局发布了今年中考多条分数线,以及各学校录取线,下午2点考生即可查询录取去向 。
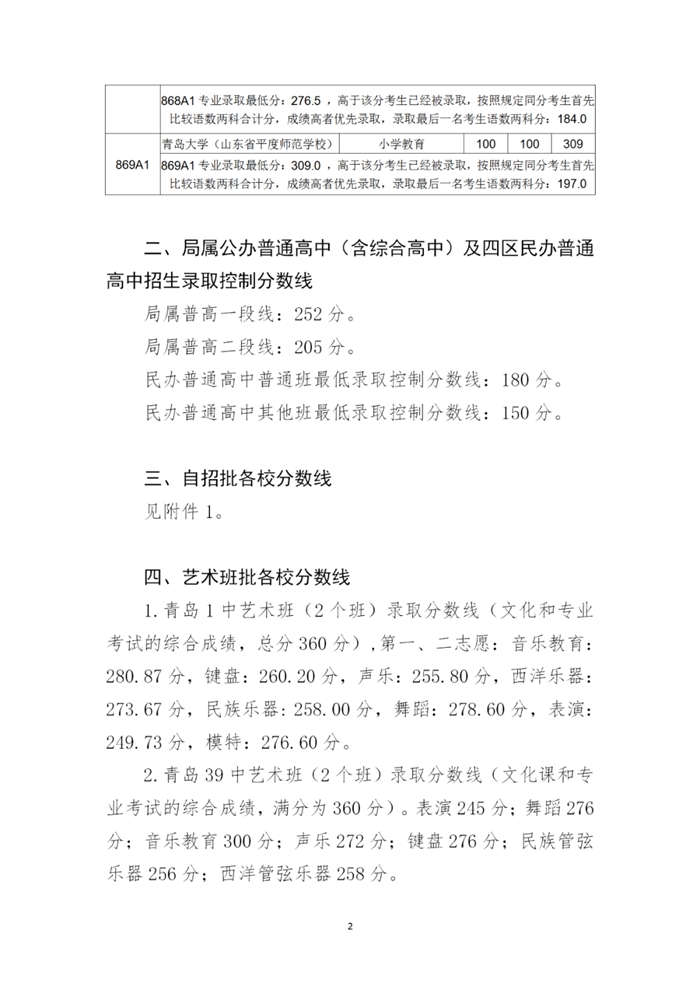
文章图片
文章图片
文章图片
文章图片
文章图片
文章图片
文章图片
文章图片
关于分数带志愿填报和职业类学校志愿调整的温馨提示
【青岛教育|2020青岛中考分数线公布 一段线252分 二中普通班324.5分 五十八中普通班318分】
文章图片
文章图片
文章图片
文章图片
文章图片
文章图片
文章图片
文章图片
文章图片
文章图片
2020年青岛市高中阶段招生分数带招生计划
文章图片
文章图片
文章图片
推荐阅读
- 征收|2020城乡居民基本医疗保险征收工作 9月1日正式开始
- 山东省|山东省人社厅最新批复,青岛这些人可以评职称!
- 家庭教育|孩子青春期“易燃易爆”,家长如何逞强与示弱?
- 青岛上海路小学|秋季开学临近 岛城这所百年校园这样统筹教育复学与防疫工作
- 青岛北仲路第二小学|护航师生安全健康 青岛北仲路第二小学迎接秋季开学
- 山东|探索青年学生助力乡村振兴新模式,2020年“清华学子山东行”圆满收官
- 【净网2020】打击治理跨境赌博|【净网2020】打击治理跨境赌博,保护群众财产安全
- |助力城市定向赛 青岛地铁志愿者在行动
- |全国留守儿童关爱保护“百场宣讲进工地”活动走进青岛地铁6号线
- 表白|@所有人 明天有个大型求爱现场 主角跑遍青岛大街小巷表爱给“她”
