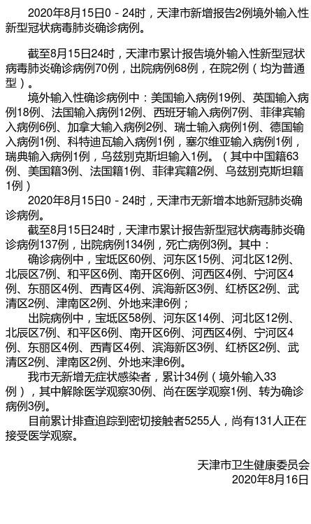
北青网综合|8月15日天津新增境外输入确诊病例2例
小编提示本文原标题:2020年8月16日天津市新型冠状病毒肺炎疫情情况。北青网综合|8月15日天津新增境外输入确诊病例2例
来源:天津健康
【北青网综合|8月15日天津新增境外输入确诊病例2例】
文章图片
推荐阅读
- 乌鲁木齐机场9月起新开或恢复多条出疆航线?
- 安倍拟于8月31日与特朗普通话,确保日美继续维持紧密合作
- 测试赛|视窗 | 北京市防疫情备两运田径测试赛开赛
- 北青网综合|太难了!民警与牛斗智斗勇两小时
- 北青网综合|“宝马”租出去却被卖 小心李鬼中间商“空手套白狼”
- 北青网综合|淮安八旬老人下河游泳体力不支漂浮3公里
- 德国|德外长:德国准备就纳瓦利内案制裁俄罗斯
- 从远处|从远处拥抱
- 树木|西班牙小镇:危险树木变木雕
- |为中国汽车品牌的担当点赞 长城皮卡召回部分长城炮
