大众报业·齐鲁壹点|济南2020年各区住宅用地计划供应7903.65 亩
近日 , 济南市自然资源和规划局发布济南市2020年市本级住宅用地供应计划 。 其中 , 济南市计划供应城镇住宅用地7903.65
亩 , 而历城区在济南各区中土地供应量最多 , 共供应2120.70 亩 。 此外 , 文件还对2017年以来济南市市本级存量住宅用地情况进行公示 。 
文章图片
文件显示 , 济南市2020 年度计划供应城镇住宅用地总量约 526.91 公顷 (7903.65 亩) , 其中普通商品房 456.55
公顷(6848.25 亩)、 保障性住房 57.36 公顷(860.40 亩) , 租赁住房 12.99 公顷 (194.85 亩) 。
其中 , 历下区 35.09 公顷(526.35 亩) , 市中区 61.18 公顷 (917.70 亩) , 槐荫区 78.38 公顷(1175.70
亩) , 天桥区 41.45 公顷(621.75 亩) , 历城区 141.38 公顷(2120.70 亩) , 长清区 64.71 公顷(970.65 亩) , 先行区
12.43 公顷(186.45 亩) , 高新区 60.65 公顷(909.75 亩) , 莱芜区 29.61 公顷 2 (444.15 亩) , 钢城区 2.03
公顷(30.45 亩) 。
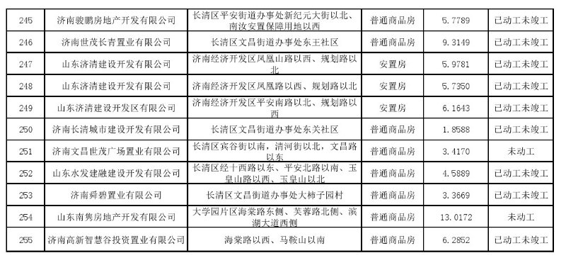
济南市存量住宅用地项目清单(2017-2020年度)
文章图片
文章图片
文章图片
文章图片
文章图片
文章图片
文章图片
文章图片
文章图片
文章图片
文章图片
文章图片
文章图片
文章图片
【大众报业·齐鲁壹点|济南2020年各区住宅用地计划供应7903.65 亩】济南市存量住宅用地分布图及明细如下:
文章图片
文章图片
文章图片
文章图片
文章图片
文章图片
文章图片
推荐阅读
- 大众报业·大众日报客户端|山东各地的机场建设项目,进展如何?
- 大众报业·海报新闻|快手电商推出商家双百扶持计划与服务商合伙人计划
- 大众报业·海报新闻|招商已经开始了!华山环宇城进度如此之快!
- 大众新闻|讯飞智能录音笔将发布新品 行业首发功能令人期待
- 大众新闻|IoT产业展望,华为HarmonyOS会是答案吗?
- 大众网|累计超2487万例 美国新增逾5.3万例,数读8月28日全球疫情:全球日增确诊超28万例
- 大众报业·海报新闻|深挖地瓜产业3000多个日夜地瓜龙头企业激发贫困人口动力真扶贫
- IT|大众的抉择:落地Robotaxi 看好中国自动驾驶
- 齐鲁|同学们,敲黑板了!
- 营收|良品铺子发布中报业绩营收超36亿儿童零食同比增长34%
