化工业|寻找10倍股:解码下一个“立讯精密”

文章图片

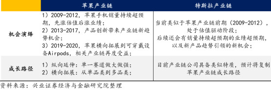
文章图片
科技创新引领变革 , 能够颠覆传统 , 重新定义行业 。
13年前 , iPhone的问世打破了人们对智能手机的认知 , 也引领了整个行业的潮流 , 让苹果成为世界最伟大公司之一 , 目前苹果市值突破2万亿美元 , 攫取了手机行业60%以上的利润 , 也培育和带动一批产业链上的A股小伙伴 , 同样让它们赚的盆满钵满 , 10倍股涌现 , 典型代表就是中小板“一哥”立讯精密 。
现如今 ,又一个伟大的行业变迁出现在眼前 。 特斯拉也在重新定义电动车行业 , 且与苹果有着诸多相似的基因 , 但汽车行业空间更大 , 目前特斯拉股价已突破2000美元 , 市值相当于2个丰田、9个通用、14个福特 。 但目前电动车渗透率还很低 , 行业刚处于起步阶段 , 随着国产化的加速提升 , 未来特斯拉将带领产业链公司开启黄金十年 , 也将会有电动车产业链上的“立讯精密”诞生 。
一、特斯拉和苹果拥有相似的基因1、品牌塑造:创始人光环 , 行业科技先锋
企业灵魂人物正如一面旗帜 , 对产品、文化、品牌的塑造至关重要 , 也会带出一批忠实粉丝 。
苹果方面 , 创始人乔布斯始终坚持极致完美主义 , 极度偏执 , 追求创新 , 将个人意志注入苹果产品中 , 凭借其个人魅力在全球拥有众多粉丝 , 为苹果前期品牌塑造奠定坚实基础 。
而特斯拉也是如此 。 马斯克从1995年辍学创办Zip2公司大获成功以后 , 在投资领域不断印证其风口属性 。 凭借个人光环效应以及粉丝的口碑营销 , 成功将特斯拉打造成全球知名电动车品牌 。 另外 , 马斯克在航空航天等超前的布局和思路进一步提升了个人影响力 , 如SpaceX太空运载火箭等 , 从而间接提升特斯拉的品牌力 。
因此 , 苹果和特斯拉创始人的共同特点是都自带强大的个人光环 , 凭借超强个人魅力塑造品牌价值 。 在灵魂人物的加持下 , 二者设计风格都追求至繁归于至简 , 且均充当科技先锋形象 。 苹果首创的大屏幕、无键盘 , 特斯拉自Model S/X 发布以来 , 首次引入智能辅助驾驶 , 开创智能驾驶汽车先河 。
2、核心竞争力:科技创新 , 引领变革
伟大企业都必须拥有核心竞争力 , 二者均有独门必杀技 , 体现到产品创新上 , 颠覆了传统 , 重新定义行业 。
科技上 , iPhone搭载独家的、封闭的操作系统 ——iOS , 且自研CPU性能持续领先 。 而特斯拉深入布局智能驾驶 , 重构汽车电子架构 , 快充技术迭代缩短充电时间等等 , 如5分钟充电量可行驶120公里 。
产品上 , iPhone的问世打破了人们对智能手机的认知 , iPhone没有物理键盘 , 改为触碰模式 , 在硬件性能、颜值上 , 也全面碾压同行 。 特斯拉也是如此 , Model S采用全新电动平台 , 上市后凭借超强动力表现 , 同时颠覆传统的内饰设计 , 引领行业潮流 。
3、产品策略:高举高打 , 大单品战略
因为手机类和汽车类功能上差异化较为困难 , 因此品牌形象的差异尤为重要 , 高端品牌有利于实现更高的定价 , 实现更高的产品附加值 。
二者都是定位都是高举高打 , 从高端到低端 。 苹果手机产品主要走高端路线 , 早期主要定位于高端手机市场 , 近年推出 iphone SE系列以及 XR 等相对中端系列产品 , 扩充产品价格区间覆盖 。 特斯拉最早推出Model S/X , 主打高端豪华电动市场 , 产品定价70万及以上 , 2018 年及之后推出中端的Model 3/Y 。
另一方面 , 二者均采用大单品策略 , 有利于摊销研发费用及生产采购成本 , 同时也助推单一型号做到极致 , 提升产品竞争力 。 如2019年9月发布的iPhone只有三个型号 , 特斯拉也只围绕高端(Model S/X) ,中端(Model 3/Y)四款产品 。
推荐阅读
- 房山蓝天救援队|经过28天搜寻,家属曾悬赏60万元寻找的老人找到了
- 寻找|蜀黍说市| 少一些“骚操作”,多寻找一些“平庸的机会”
- 行业|蜀黍说市| 少一些“骚操作”,多寻找一些“平庸的机会”
- 王肇彭|寻找知情人!沥青桶从天而降,楼下停着一辆奔驰车!业主说沥青还是热乎的
- 黑洞也能孕育行星 但在上面寻找生命有点难
- 科技日报|黑洞也能孕育行星 但在上面寻找生命有点难
- 好好先生413272|如果选一只好股票?
- 蜜糖|《熊出没之原始时代》寻找勇气和爱,带着温度讲最有情怀的故事
- 无人零售车亮相服贸会,可自动寻找游客送货
- 中年|日军以寻找失踪士兵为由,要进攻卢沟桥,而那个士兵其实在拉屎
