出生缺陷|25个病种纳入北京出生缺陷综合防治保障范围
8月25日 , 北京市卫生健康委员会会同北京妇幼保健院共同举办“与爱同心 为爱同行”2020年北京市婚前孕前保健主题宣传活动 。 北青-北京头条记者从活动中了解到 , 今年本市将25个病种纳入出生缺陷综合防治保障范围 , 2020年1月1日至2022年12月31日出生 , 在北京市行政区域内符合保险方案规定的孕产妇所娩的发生相应出生缺陷的活产儿 , 享有免费出生缺陷保险 。
文章图片
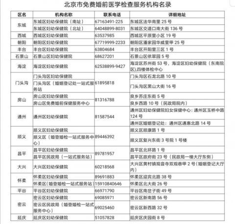
据介绍 , 本市实施免费婚前孕前保健服务 , 通过整合服务机构 , 实现婚前医学检查与孕前优生健康检查服务机构整合 。 开展优生健康教育、体格检查等15项婚前医学检查和25项孕前优生健康检查 , 将免费婚前医学检查和孕前优生健康检查分别提高到575元/对、1026元/对 。 今年 , 北京市妇儿工委、市卫生健康委、市民政局、市财政局、市总工会、团市委、市妇联等七部门联合开展“绿芽行动” , 围绕一键预约、一站服务、一证共享 , 深入开展婚前孕前保健服务 。
北京还积极转变模式 , 推进一站式便民服务 。 继2014年房山区在北京率先实现婚前医学检查与婚姻登记“一站式”服务之后 , 大兴、怀柔、密云、通州、顺义等区陆续实现“一站式”服务 。 “绿芽行动”启动以来 , 门头沟、昌平区也相继实现“一站式”服务 。 至此 , 北京市已经有8个区实现“一站式”服务 , 增加服务便捷性 , 增强群众获得感 。
文章图片
为积极引导家庭科学孕育和养育健康新生命 , 健全出生缺陷防治体系 , 今年 , 北京市卫生健康委、北京银保监局联合建立北京市出生缺陷综合防治多元保障机制 , 将25个病种纳入出生缺陷综合防治保障范围 。 在本市参加婚前医学检查、孕前优生健康检查、增补叶酸、孕产期保健、产前筛查、新生儿疾病筛查等并按照医学建议完成系列服务的孕产妇所娩活产儿 , 均为受益人群 , 享有免费出生缺陷保险 。
【出生缺陷|25个病种纳入北京出生缺陷综合防治保障范围】据悉 , 通过推行免费婚前医学检查、免费孕前优生健康检查、强化宣传教育、规范优质服务、推广“一站式”便民举措、优化全程服务、拓展服务内容等措施 , 本市婚前医学检查率明显提升 , 怀柔区达到90%以上 , 通州、大兴、房山区达到80%以上 , 为维护公民生殖健康、促进家庭幸福发挥重要作用 。
文/北青-北京头条记者 蒋若静编辑/毛羽
推荐阅读
- 明星八卦|安以轩是豪门千金小姐,15个娱乐圈里一出生就赢了的女星们
- 上映|92年出生的云南女孩,24岁获得金像奖影后,她能超越周冬雨吗
- 抓周|女儿周岁宴"抓周
- 放大|《奔跑吧》当镜头放大十倍后,baby暴露缺陷,网友:这小腿肌认真的吗?
- 青年|“生个孙子奖励百万”,婆婆霸气催生,可娃出生婆婆却脸红了
- |擅闯无人区到底有多险?或付出生命代价,对自然生态造成不可修复的破坏
- 学籍|建立学籍时以户籍和出生证明为准
- 反导|一道亮光划过日本上空,美日反导雷达全部失灵,俄:缺陷直接暴露
- 人生|刘新源:在摄影中寻求人生真谛
- 小九月|喜讯!天使小九月的弟弟出生了!妈妈:七夕最好的礼物
