农俗俱乐部|每月只发生活费年底再结工资,这并不合理!农民工可依新条例讨薪

文章图片
文章图片
文章图片
文章图片
文章图片
文章图片
文章图片
文章图片
文章图片
文章图片
文章图片
文章图片
文章图片
文章图片
文章图片
文章图片
文章图片
转眼9月就快过完了 , 进入十月份后 , 很多在外打工的农民工们又要打算返乡了 。
一到年底 , 农民工们就惆怅 , 为啥呢?
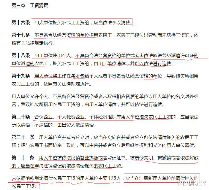
因为手里没钱 , 尤其是很多在工地上干活的农民工 , 他们一年辛辛苦苦 , 每个月只拿到少部分的基本生活费 , 很多都是承诺年底才结算工资 。
但一到年底 , 有的农民工会发现老板跑路了 , 自己的工资被恶意拖欠 , 他们讨薪无门 , 连人都认不清 。
更可怕的是 , 与对方没有任何书面协议 , 对方拿着他们的个人信息 , 他们却没有对方的任何真实信息 , 甚至工地老板名字都是假的 , 号码联系方式农民工大多只拿得到包工头的 。
有时候包工头就直接跑了 , 他们根本找不到人 。
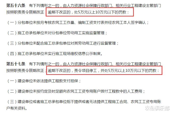
关于拖欠农民工工资情况 , 有好几种恶劣情况 。
比如有的是按月足额发放 , 但上班前三个月不发 , 目的是押三个月的工资在老板手里 , 农民工想辞职不干会想到还有三个月工资划不来就不走了 。
的确 , 工地有时候工程比较赶的情况下 , 万一工人突然走了 , 包工头要急破头 。
但押三个月工资并不可取 , 已经侵犯到了农民工的权益 。
还有就是我上面说到的 , 平时只发生活费 , 可能就几百块钱 , 有的工地包吃住甚至一分钱都不发 , 偶尔可以预支点钱 , 然后等到过年时候才一次性结清 。
这种情况很容易造成老板或包工头捐款潜逃 , 农民工艰难讨薪的局面 。
建筑工地的确各项费用需要周转 , 大工程款项的确需要很久才能批得下来 , 一下子也拿不到钱 。
但对于农民工来说 , 他们花费体力劳动 , 不能及时获得回报 , 甚至一年艰辛被卷走 , 那这就太伤心了 。
而这种现象是非常普遍的 , 很多网友们也表示屡见不鲜 , 甚至很多人也正经历着:
推荐阅读
- 农俗俱乐部|11月1号新一轮人口普查,重查出生变动和房屋,在外农民需多配合
- YouTube|83%韩国人每月观看YouTube 月均30小时
- 外卖|继TES之后,LPL又一俱乐部被点“外卖”,这次网友却被留言暖了心
- 海贼资讯|国足集训内容有深意!看《夺冠》、学习裁判规则、参观上港俱乐部
- 七品娱乐|农民现在每月100多元的养老金,是当年“交公粮”换来的吗?
- 民警|奇葩规定!每月工资只给10%
- 热气球|俱乐部回应大学生热气球坠亡原因:压吊篮未松手被带上空中,会承担相应责任
- 热那亚|意大利热那亚俱乐部11名球员确诊 意甲联赛被叫停
- 枪击事件|美国摩托车俱乐部成员集会突发枪击 致1死多伤
- 农俗俱乐部|除秸秆不让焚烧,这3件农民以前爱干的事也被禁止,真有必要禁?
