华夏航空获29749万政府补助,净利36倍
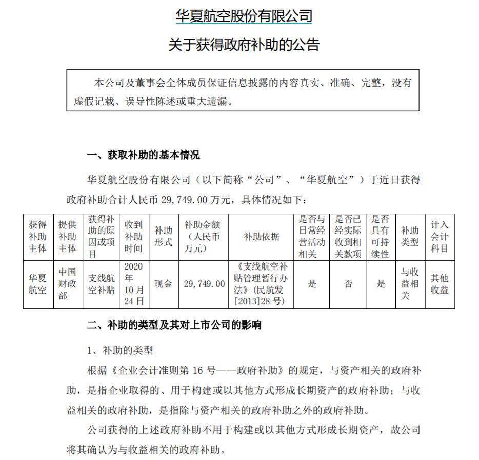
原始标题:华夏航空获29749万政府补助 相当于上半年归母净利36倍中新经纬客户端10月26日电 26日盘后 , 华夏航空发布公告称 , 近日获得政府补助合计29749万元 , 提供补助主体为中国财政部 , 获得补助的原因或项目为支线航空补贴 。
来源:华夏航空公告华夏航空称 , 公司获得的上述政府补助不用于构建或以其他方式形成长期资产 , 故将其确认为与收益相关的政府补助 。 上述政府补助计入公司2020年度损益 , 金额为29749万元 , 预计将增加2020年度税后净利润25286.65万元 , 最终会计处理需以审计机构年度审计结果为准 。华夏航空还提示称 , 截至本公告披露日 , 上述政府补助款项尚未实际到账 , 最终的补助类型、影响金额、能否实际收到相关款项存在一定的不确定性 。财务数据方面 , 今年上半年 , 华夏航空实现营业收入19.84亿元 , 同比下降19.96%;归属于母公司普通股股东净利润822.77万元 , 同比下降94.15%;主营业务毛利率为5.87% , 同比下降5.56% 。2019年全年 , 华夏航空实现营业收入54.07亿元 , 同比增长26.93%;归属于母公司普通股股东净利润5.02亿元 , 同比增长102.96% 。按此计算 , 华夏航空此次获得的29749万元政府补助 , 相当于今年上半年归母净利润的36.16倍 , 2019年全年归母净利润的59.23% 。华夏航空在上半年业绩报告中介绍 , 公司是国内唯一一家规模化的独立支线航空公司 。 报告期末公司机队规模50架 , 航线网络覆盖支线航点92个 , 占全国支线航点的47% , 占公司航点数的77%;运营航线158条 , 其中支线航线147条 , 占公司运营航线数的93% 。 报告期内平均航班执行率为68% , 截至报告期末航班执行率已恢复至82% 。华夏航空称 , 一月至二月 , 受新冠肺炎疫情影响 , 旅客出行由春节前高峰骤然大幅减少 , 二月受影响较为严重 。 三月航空出行需求开始逐步恢复 , 但恢复速度较缓慢且随疫情而波动:民众出行较谨慎;旅游目的地实行限流等措施;跨省旅游、公商务出行也未完全放开 。 报告期内公司航班执行率、客座率同比均大幅下降 , 营业收入相应减少 。 (中新经纬APP)返回搜狐 , 查看更多
推荐阅读
- 金新:“李姓”何以冠华夏?
- 特朗普,华夏的仇人,丑人的独夫
- 中国航空市场未来20年需求8600架新飞机
- 每天一首音乐|中国高等航空职业教育发展论坛成功举办
- 新华社|华夏航空接收ARJ21飞机
- 如果岳飞不死继续征战,南宋能够一统华夏吗
- 710年前的今天,一位华夏文化的拯救者诞生了
- ZAKER娱乐|那个抛妻弃子的钻石男,被海航空姐赠帽悔婚地玩惨了
- 国泰员工:在茶餐厅上班的工资都比我们高
- 库页岛还在苦苦的抗争苏俄铁蹄
