1第1-20个知识点

文章插图
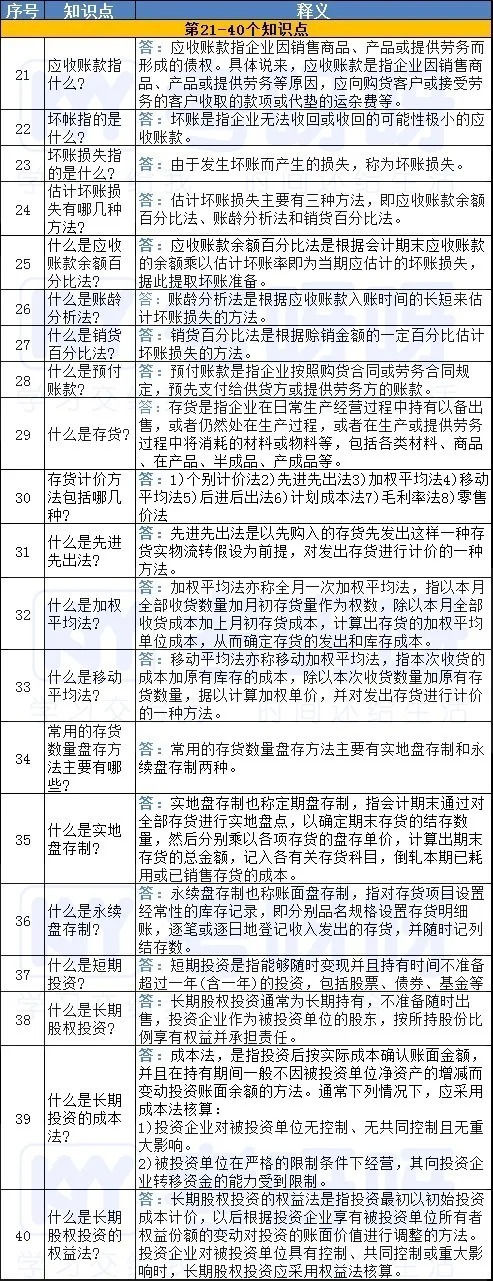
2第21-40个知识点
【 初级|超全!初级会计实务的100知识点大合集,现在赶紧收藏!】
文章插图
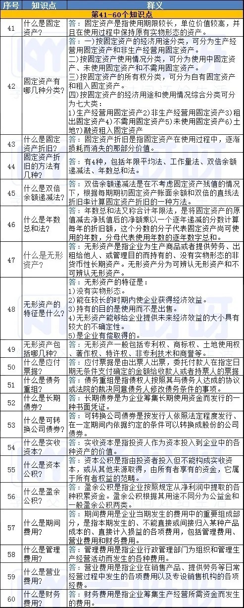
3第41-60个知识点

文章插图
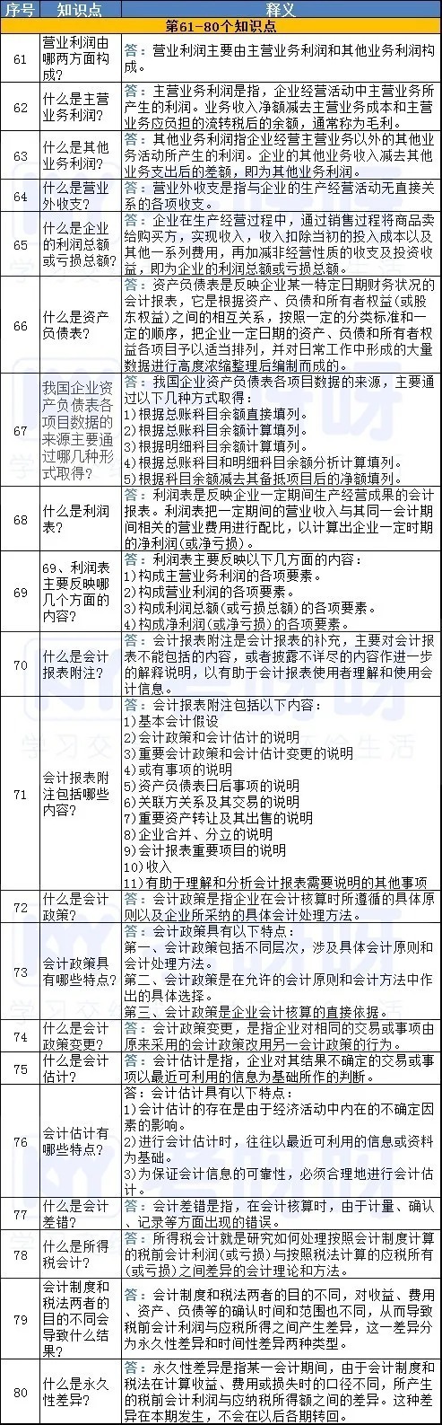
4第61-80个知识点

文章插图
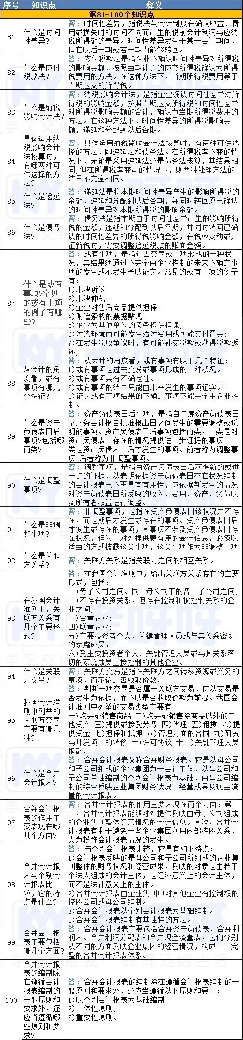
5第81-100个知识点

文章插图
推荐阅读
- 宿城第一初级中学举办首届“面具创意展”
- 宣威市海岱镇初级中学首届体育文化艺术节精彩纷呈
- 万宁市新中初级中学举办2021年庆元旦文艺汇演活动
- 考古|这有一份初级考古指南,请查收!
- 考题|最最最精选版九大美院历年考题一图收录-含超全高分卷
- 学校|富顺县黄葛初级中学校举办纪念12.9运动85周年暨2020年校园艺术节活动
- 俗文化节|快啲黎,食蚝啦!12月沙井金蚝节超全预告,重磅首发
- 笔记法|太强了!初级学霸“神仙笔记”刷屏,这5种方法绝了
- 英文原版|英文原版韦氏儿童初级插图字典小晒
- 超全|和顺古镇怎么逛?送上超全指南!走访那些记录历史的文化景点~
