原著作者的上一部作品《魔道祖师》此前也被相关网友以“调色盘”的形式列举了诸多抄袭元素对比,后来被证实是改名网友“多想了”,此次事件目前已经在圈子里引起了大量的关注,让我们一起来看看吧!

文章插图
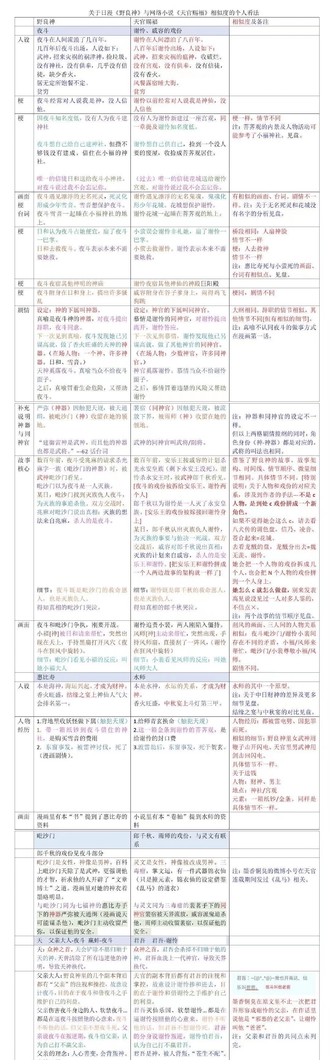
12月12日,有网友发布消息称《天官赐福》在人设剧情方面有多处抄袭《野良神》的设定,并给出了相应的“调色盘(对比鉴定)”作为自己发声的证据,对比的内容相当丰富,从人设到大量的梗、名台词和画面,剧情甚至是故事核心内容都给出了相应的对比,甚至还给出了大量的动画情节对比来佐证自己的意见,一次性给出了18张图的内容。
以下图片来自改名网友微博:

文章插图
此前也一直有质疑《天官赐福》抄袭的声音,但大多数时候都因为口说无凭和证据缺乏被忽略了,这次改名网友一次性给出如此多的证据对比。在动画大火本季度即将完结的现在,无疑会掀起一轮针对作品是否抄袭的论战。
该位网友提出的质疑主要包括以下几个方面:
1、两部作品的主角夜斗和谢怜的身份相似,都是流浪人间居无定所没有信徒和香火的贫穷神;
2、多处梗相似,包括两位主角都是知名度比较低的神,无人相信;两个人都捡到了无名幽灵,一个是神器雪音,一个是无名(花城)等;

文章插图

文章插图
3、核心剧情设定上,夜斗因为杀了毗沙门的族人而一直被追杀,后来冰释前嫌;谢怜因为杀了郎千秋家的永安皇族而被记恨,后来郎千秋得知了背后的真相。
其他的就是一些重点剧情的对比了,包括夜斗和日和初见时被打了一巴掌,对比小莹打了谢怜一巴掌;将夜斗对惠比寿的剧情安排在谢怜对小莹的剧情这边。

文章插图
从该位网友盘点的详细程度来看,这两部作品她和友人应该通读了很多遍。笔者此前曾多次回顾《野良神》,在追《天官赐福》的时候也曾多次回顾经典剧情,从未想到过有何联系,没想到这两部作品的关联居然如此密切。
不过,随后也有天官粉丝针对此事发表了自己的看法,针对改名网友提出的质疑给出了对比性的分析,力劝各位网友不要轻信谣言。

文章插图
改名网友同样通过了多方面的对比证明了两部作品在设定和内容上的不同之处,包括两位神明的诞生、设定和剧情方面的一系列元素。

文章插图
原本两方都在各抒己见给自己针对“抄袭证据”的观点,没想到最后问题却上升到了中日文化的起源上,不同国家的神明诞生于各自国家的文化和历史传统,天官粉针对改名网友给出的抄袭证据里面的文化起源问题提出了质疑,最终问题已经上升到两个神明代表的国家文化之争。
问题上升到国家文化层面之后,带来的影响自然是不言而喻。不少吃瓜群众看到消息之后也对改名网友的行为表示疑惑,第一点如果《天官赐福》真的抄袭《野良神》,一向严苛的日本网友肯定第一时间提出质疑,第二点如果真的是质疑抄袭的话,有更好的途径要么对其提起诉讼走法律程序,要么向相关部门举报。
【 天官赐福|天官赐福被指抄袭野良神!中日文化再掀争议,为何不走法律途径
推荐阅读
- 天官花城同款的狐狸团子,软萌又傲娇,简直是三郎化身,想Rua
- 《天官赐福 》五大未解之谜都是什么?你还有想知道的吗?
- 天官赐福第十集:谢怜的“花将军”身份被揭晓,半月连说对不起!
- 天官赐福10:真正的半月国师登场,原来她才是幕后之人,谢怜过往被揭露
- 墨香书中爱护短的人,魔道有江澄,天官有谢怜,渣反最让人佩服!
- 他的绘画与齐白石齐名,书法却被指做作,只怪画的太好
- 天官赐福10,谢怜掉马甲花将军,半月眼神凝重,哥哥随花城姓开心
- 鬼王|天官赐福花怜|别的鬼王和你,吃狗粮吃饱的
- 小朋友|天官赐福花将军一路被贬,小朋友天真吐槽,花城眼神绝了
- 可知|天官赐福火了!你可知道教术语中的天官赐福是什么意思?天官是谁?
