卒中并发肺炎,抗感染药物该如何选择?│指南共识( 二 )
?目前缺乏具有指导意义的生物标志物 , 药物使用应不少于1周 , 疗程视疗效而定 。
表1 CAP和吸入性肺炎住院患者的初始抗感染药物选择
文章插图
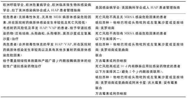
表2 HAP/VAP专家指南
文章插图
未来研究方向
目前还没有研究比较过不同抗感染药物对SAP或卒中后期并发肺炎的治疗效果 , 因此 , 需要大量的RCT试验来评估SAP抗感染药物治疗的疗效和成本效益 , 并通过标准化的诊断流程、严谨的微生物学检测方法、适宜的严重程度评分标准及生物标志物 , 更好的指导临床工作 。
指南全文链接:
以上内容摘自:
1. Kishore AK, Jeans AR, Garau J, et al. Eur Stroke J. 2019 Dec;4(4):318-328.
2. 赵佩瑶,单凯,郭伟.卒中并发肺炎的抗感染药物治疗:卒中并发肺炎共识研究组的建议(全译)[J].临床急诊杂志,2020,21(12):933-938.
推荐阅读
- 预防新冠肺炎,海口市卫健委支招“五要五不要”
- 高血压是“无形杀手”,不控制,诱发的4种并发症,会危及生命
- 担心糖尿病并发症?不知道做什么检查,那别错过本文
- 康复|科普|脑卒中康复训练的“坑”你躲过了吗?
- 罗山县人民医院脑卒中防治中心接受省专家组现场评审验收
- 50岁以上如何预防中风(脑卒中)?如何避免后半生做轮椅?
- 俄媒:可怕 医生指冠状肺炎患者五分之一有哦精神病痴呆症翻倍
- 注意,这些“小信号”不可忽视!可能是糖尿病有并发症了
- 2 855 例肺炎合并内科脓毒症患者预后影响因素研究
- 高血压10年,脑卒中住院,医生忠告:这几类人群尤其要注意
