违规向部分客户收取唯一账户年费
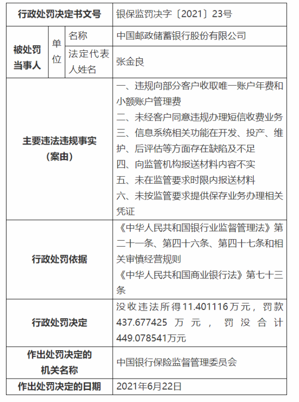
【违法所得|中国邮政储蓄银行被罚449万,存在6项违法违规事实】7月5日 , 据中国银行保险监督管理委员会行政处罚信息公开表(银保监罚决字〔2021〕23号) , 中国邮政储蓄银行股份有限公司存在以下主要违法违规事实:一、违规向部分客户收取唯一账户年费和小额账户管理费;二、未经客户同意违规办理短信收费业务;三、信息系统相关功能在开发、投产、维护、后评估等方面存在缺陷及不足;四、向监管机构报送材料内容不实;五、未在监管要求时限内报送材料;六、未按监管要求提供保存业务办理相关凭证 。
银保监会决定没收违法所得11.401116万元 , 罚款437.677425万元 , 罚没合计449.078541万元 。

文章图片
推荐阅读
- 保时捷|中国连续7年为最大市场!保时捷拟独立上市 欧洲史上最大IPO
- ARM|ARM中国区CEO表态:NVIDIA收购ARM失败是好事
- 韩系车|1月市场份额仅1.7% 韩系车为什么在中国越卖越少?
- 空中客车|空客A321大飞机首次在中国总装 四季度交付
- 游戏|《师父》变身MOD大杂烩:士官长蜘蛛侠奎爷耍中国功夫
- 出口|中国国产车哪些国家卖最火?第一想不到 基本没关税
- 澳大利亚|澳媒称旅游业哭喊中国游客回归:留下120亿澳元黑洞 行业近乎崩溃
- AMOLED|国货崛起!维信诺发布中国首款1Hz低功耗AMOLED显示屏
- 挪威|冬奥奖牌榜第一的国家 是中国国产电动车的试验田
- 天气|10省区气温将持续偏低 我国中国南方为何陷入持续湿冷?
