
文章图片
文章图片
文章图片
吴亦凡这次是彻底凉了!虽然他跟都美竹还未在法庭上碰面 , 虽然他的公关团队还在努力 , 但是青工委已经下达了红头文件 , 点名吴亦凡并正式封杀 。 这也是内娱继郑爽之后 , 第二位被明文封杀的艺人 。
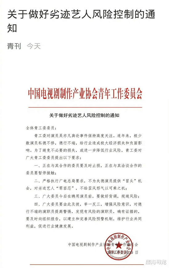
7月20日 , 青工委在公众号“青刊”上面 , 正式发布了《关于做好劣迹艺人风险控制的通知》 , 文件开篇直接进入主题 , 表示青工委对吴亦凡舆论事件保持高度关注 , 并将吴亦凡归类为极少数“私德不够、德行不端”的演员 , 即是说已经把吴亦凡与普通的劣迹艺人区分开 。
文件中对广大青工委委员提出了四点要求:
一、正在与其合作的委员要及时止损 , 正在与其洽谈合作的委员要暂停接触;
二、严格执行广电总局要求 , 不为失德演员提供“冒头”机会 , 对劣迹艺人“零容忍” , 不给歪风邪气以可乘之机;
三、广大委员今后在聘用演员前 , 要做好背调 , 规避风险;
四、广大委员要由此及彼 , 举一反三 , 增强风险意识 , 对德行不端的演职员提高警惕 , 发现有风险的演职员 , 确有证据的 , 要及时向组织报告 , 以建立和完善风险预警机制 , 维护行业共同利益 , 促进行业健康发展 。
可以看到 , 在文件用的是“要求” , 而不是有进退余地的“建议”或“呼吁” , 也就是说这四点是硬性要求 。 那么前面两点 , 毋庸置疑就是对吴亦凡的全面封杀了 , 不仅喊停他的所有合作 , 甚至不给他冒头的机会 。
上一个被以这种方式封杀的是郑爽 , 她由于代孕、弃养、偷逃税等问题 , 被广电时评直接定性为劣迹艺人 , 并且不给她发声露面的机会 。 与郑爽相比 , 吴亦凡的这件事有过之而无不及 , 虽然同样对社会造成恶劣影响 , 但郑爽事件的直接受害者也就是她的两个孩子而已 , 可是吴亦凡事件却至少有二十余位女性受害 , 没有站出来发声的也不知道还有多少 。 而且当中涉及到未成年群体 , 情节十分严重 , 自然不可能被轻易放过 。
7月20日早 , 失联一天的都美竹发文质问“这个世界怎么了......” , 并在评论区追加了两条评论“我真的失望了”和“希望苍天有眼” 。 似乎遇到了什么压力 , 而且客户端的显示以及文字编辑习惯与以往有明显不同 , 令广大网友感到一丝不安 , 担心女方因为受不了资本的力量而妥协 。 如今看来 , 正义还是不会缺席 , 有关部门绝不会对失德艺人坐视不理 。
【吴亦凡|青工委下达红头文件,正式封杀吴亦凡:不为失德演员提供冒头机会】或许吴亦凡有万分之一的几率逃脱法律的制裁 , 但是他的演艺生涯也到此结束 , 后续还将面临来自代言商和投资方的天价追赔 。 相信经过此事之后 , 大家都已经清楚了解了吴亦凡的为人 , 再也不会有无辜的女性受到他的伤害 。, 也希望类似的情况 , 从此再不会发生在任何一位女性身上 。
推荐阅读
- 吴樾|沈腾、黄渤、邓超、胡歌为吴樾新片打call,想把他捧成下一个吴京?
- 施伯雄|放闪,吴千语分享穿搭照难得见男友,施伯雄不满:又把我盖住
- 王子文|王子文吴永恩恋爱1年,两人现状有点出乎意料
- 流光之城|青春环游记杭州迎新年,贾玲澄清和白凯南闹翻,吴彤又水了观众
- 鹿晗|初代顶流现状:李易峰变胖鹿晗回暖,杨洋综艺刷脸吴某凡查无此人
- 吴宣仪|吴宣仪26岁生日上台演出,筷子腿比p的还优越,第三套纱裙又仙又美
- 赵露思|两部待播剧未播先火,和吴磊、杨洋都有合作,赵露思成男神收割机
- |吴昌泽女友曝光:大长腿吸睛,超高颜值家境富裕,恩爱互动很般配
- 张三丰|看了吴樾新片《张三丰》,我连发感慨,终于有一部像样的武打片了
- 成龙|功夫电影前景如何?成龙:只有三个人有国际影响力,吴京不行!
