
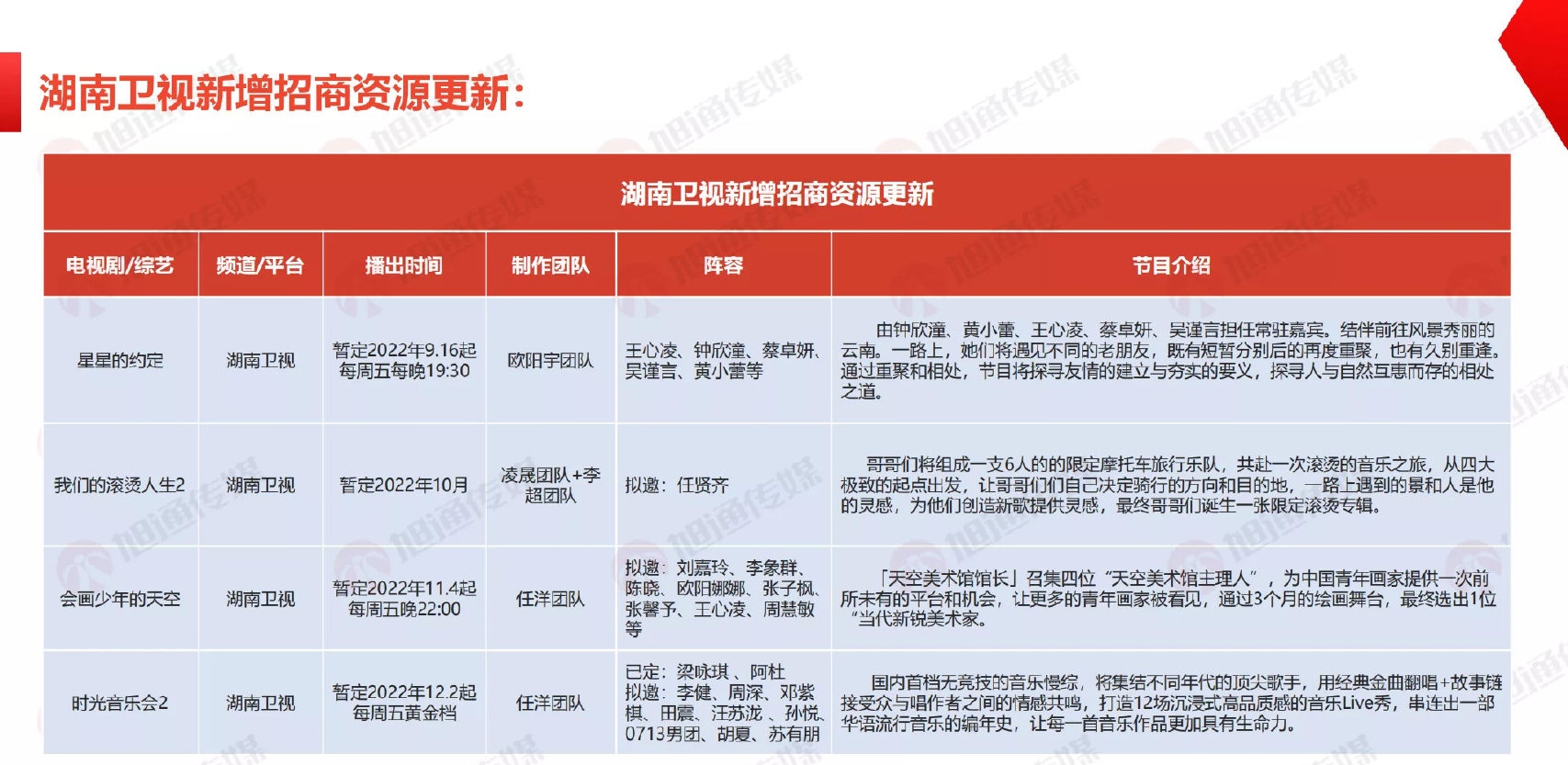
湖南卫视招商资源更新:《时光音乐会2》12月2日开播 , 常驻MC阿杜、梁咏琪已定 , 其他人都是老朋友 , 明年Q1是否有新的竞技类音综来接档呢?敬请期待!
另拟邀还有:孙悦 田震 李健 周深 苏有朋 邓紫棋 汪苏泷 胡夏 0713男团 , 这个阵容非常值得期待 。
《时光音乐会1》很成功 , 是湖南卫视继《向往的生活》后第二张王牌综艺 , 希望第二季在阵容和选曲编曲上多下功夫!期待第二季给我们带来更多的惊喜!
【阿杜|芒果新综更新:《时光音乐会2》阿杜梁咏琪已定,李健周深有望加盟】
推荐阅读
- 芒果和梨子可以榨汁吗
- 吃了海鲜能吃芒果吗
- 与芒果相克的食物
- 芒果台|芒果台又一节目要爆火?节目禁止卖惨、作假、哪个明星敢上?
- 魏晨|魏晨和《快乐再出发》的博弈,最终两败俱伤?芒果台损失惨重
- 芒果台|一场中秋晚会,看清了芒果台主持人新形势:何炅老了,齐思钧稳了
- 芒果台|热度口碑双丰收!不按常理出牌的芒果台,意外打出职综王炸?
- 女性吃芒果有什么危害 女性吃芒果的坏处
- 芒果可以放多久
- 芒果湿热吗
