|人手必备的实用写作宝典,助你人生路上加速度

文章图片

文章图片

我初中班花同学 , 三线城市体制内公务员 , 追求她的人从初中开始就络绎不绝 , 后来到28岁终于选定了她的真命天子 。
然而她选的人让我们大吃一惊!个头一般 , 长相一般 , 工作一般 , 家庭一般 。 有好事的同学问她被灌了什么迷糊汤 。 结果她说 , 因为他写得一手好情书 , 她觉得很浪漫!可以浪漫一辈子!
还是我同学 , 二流大学中文系毕业 , 家里托关系进了本地一家国企 。 我们想着也就这样了 。 然而没几年 , 她就成了她们单位、也是我们同学当中最年轻的一批处级干部之一 。
【|人手必备的实用写作宝典,助你人生路上加速度】原来她因为爱好写作 , 文笔好 , 无意中得到了总经理赏识 , 被破格提为总经理特助 , 之后又成了总经理办公室主任 。
会写作的人 , 平常看起来似乎不起眼 , 但总能在某个地方放出异彩 , 让人觉得仿佛突然开了外挂 , 神奇得不得了 。
写作 , 不仅仅是文字工作者的必备技能 , 也是我们每个人都应具备的基础能力 。 人生中的很多场合 , 若有良好的写作能力加持 , 都将大大不同 。
这本《实用写作完全指南》 , 非常全面地涵盖了71种包括日常生活、职场办公、社交礼仪 , 及其它几乎所有涉及写作方面的写作类型 , 行文简洁、诚恳 , 实用性强 , 堪称人手必备的实用写作宝典 。
写作的通用原则
很多人写作 , 都是信手拈来 。
名不正则言不顺 , 言不顺则事不成 。
——孔子
这代表两种境界:要么想到什么写什么 , 别人看得稀里糊涂 , 不知所云;要么是高手 , 写之前早已胸有成竹 , 别人读来也是行云流水 , 清楚明白 。
对于大多数普通人来说 , 写作是有基本的通用原则的 , 本书提到的原则是:
1、要说什么
2、为读者而写
3、传达信息
4、思考过程要明确、有逻辑
5、充实大纲
6、完成必要的调查研究
7、初稿
8、修改
每一项都很简单 , 但对照自身的实际情况 , 可能能做好每一项的人不多 。
拿自媒体写作来说 , 我认识很多创作者 , 包括我自己 , 很多时候容易“自嗨” , 忘记了“为读者而写” 。
我自己写作还有一个不好的毛病 , 就是边写边回头看 , 修改 , 然后初稿很费时 , 写完之后对修改和排版不够重视 。
本书提倡初稿要“放飞自我” , 先一次性写完 , 不要反复回头 , 写完后再改 , 改 , 改 。 修改包括从内容、结构、措辞 , 到排版等 。
很多写作课程和书籍里都有提到类似的写作方式 , 不少名家都说好作品是改出来的 。
大多数情况 , 我觉得只要用心做好“为读者而写”、充实大纲、初稿和修改这几个原则 , 就是一篇很不错的文章了 。
遵照原则写得多了 , 自然胸有成竹 , 行文下笔如有神 。
写作是有技巧的
写作虽说因人不同 , 可以千变万化 。 但写好文也是有技巧的 。
用词准确与用词差不多准确之间的差别是什么样的呢?那就是闪电与萤火虫之间的差别 。
——马克.吐温
1、内容形式正确完整
不同体裁的写作 , 可能对标题、格式、主要内容要素、段落、固定用语等有明确要求 。 错漏了其中某一项 , 不仅达不到行文目的 , 还可能闹出笑话 。
本书列出了71种职场与生活中的写作指南 , 根据不同体裁 , 比如公告 , 需要考虑的方面包括:礼仪、应用范围、内容要求、注意事项、公告的类型、模板、标志词语、短句、句子、段落、修改及范文等 。
全面简洁 , 附带案例说明 , 诚意十足 , 参考性极强 。
2、为读者而写的文
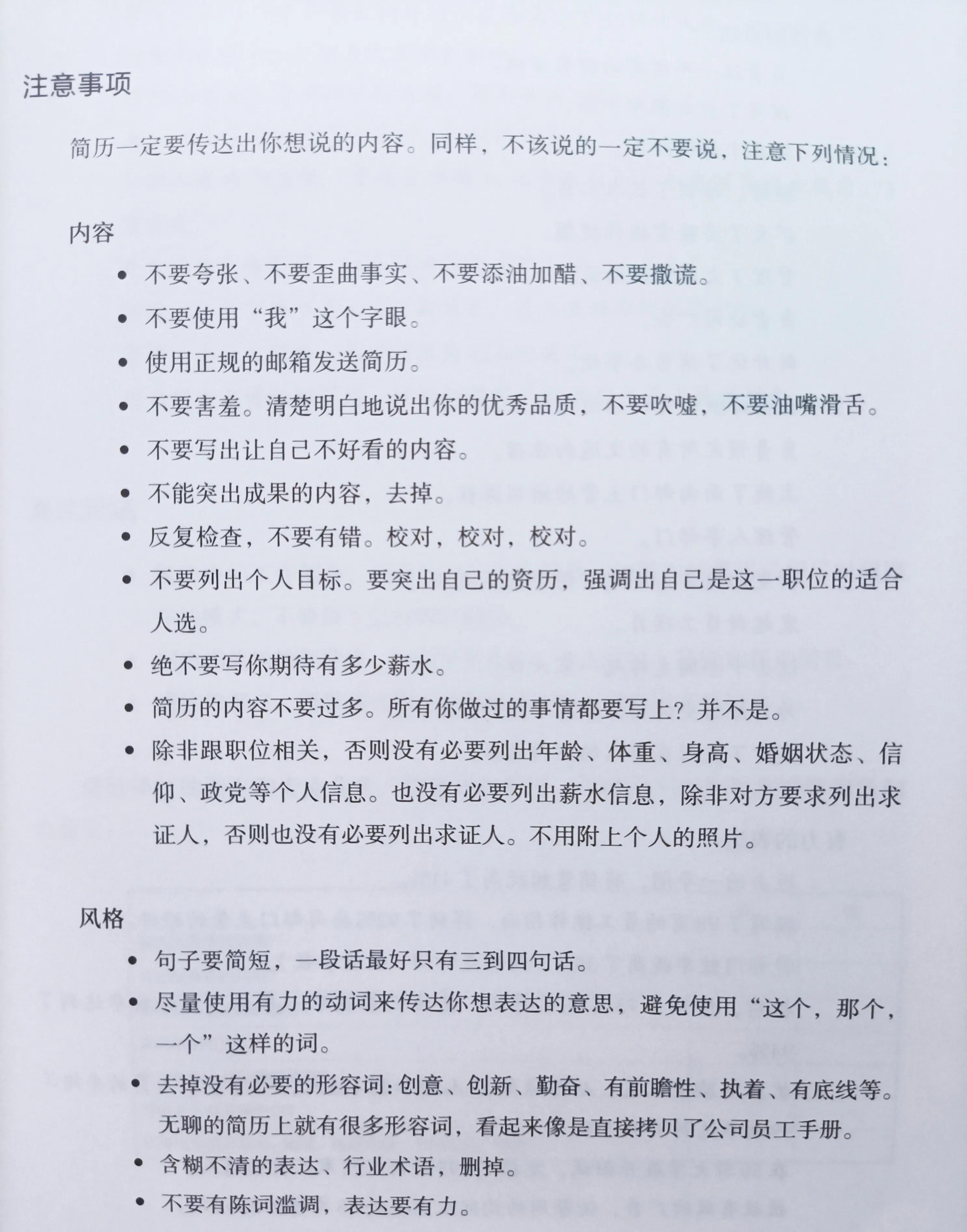
比如简历 , 作为每个人都需要的自荐材料 , 相信很多人都有体会 , 一份好的简历能让你在众多竞争者中脱颖而出 。
一个人 , 面对不同单位、不同工作岗位、不同招聘者 , 最好有不同的简历 , 而不是一份简历走天下 。
本书提出 , 写好简历最关键的第一点就是了解对方——负责招聘的人和机构 , 第二点则是写出展示你是最佳人选的内容 。
推荐阅读
- 天然气是如何形成的 天然气是怎么形成的图片
- 痞幼照片集。痞幼怎么火的?
- 回来的女儿|佟大为带老婆走红毯,老婆穿挂脖连衣裙像个贵妇,越看越像于明加
- 香肠是用什么肠子做的
- 新买的被子不晒能睡吗
- 才高八斗的主人公是谁
- 布料的种类
- 冰糖是什么做的
- 冻的虾尾黄黄的是啥
- 白族的传统节日是什么
