
文章图片

文章图片

文章图片

文章图片

文章图片

文章图片

文章图片

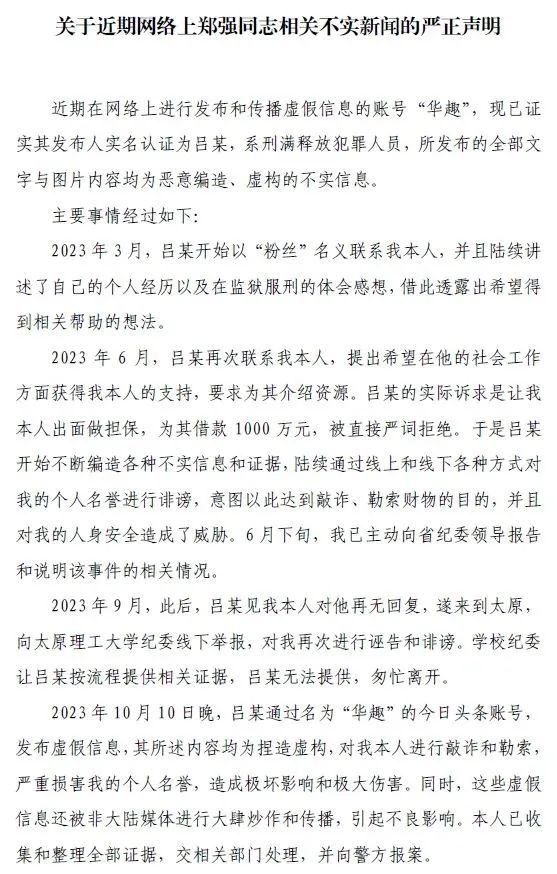
无论在什么时候 , 造谣的成本都非常低 。
而就在这几天 , 备受关注的网红校长郑强摊上事了 , 睁开眼 , 热搜第一条就是:郑强回应婚内出轨包养情妇 。
看到这里 , 整个人都绷住了 , 婚内出轨和包养情妇两个词放到一起 , 对任何人都是无与伦比的冲击 , 更何况是一个公众人物 。
事情的起因是在10月10日 , 一个账号名叫“华趣”的人在网上发文 , 说太原理工大学的郑强书记婚内出轨 , 而且还出轨包养自己的女友 。
根据“华趣”的描述 , 在2015年的时候 , 自己原本打算和女友结婚的 , 但是在后来突然发现 , 自己的女友被郑强骚扰了 , 导致他和女友之间的关系出现了间隙 。
【郑强教授婚内出轨?真相令人背脊发凉,他终究会遭到报应!】
“华趣”在小作文中详细的描述了其中的细节:从郑强如何认识的对方 , 到之后如何承诺给对方介绍工作 , 在北京买房 , 并且还经常发一些黄色小视频等等 。
文章描述的绘声绘色 , 不知道真相的人还以为这篇文章 , 是为了给自己的女朋友申冤的 , 在文章的最后 , 他还写到:
实在无法忍受两个男人共用一个女人 , 郑强作为党政高级官员在自己婚姻存续期间勾引包养小三 , 相信自己的女朋友也不是最后一个 。
为了保证小作文的真实性 , 他还在文章中配了几张图片 , 几张短信聊天内容说的有鼻子有眼 , 实在是很难让人不相信 。
但是就在第二天的下午 , “华趣”就清空了自己社交平台上的所有内容 , 而且没有任何解释 , 之后又有记者联系上了“华趣” , 他表示删帖并非自己的意愿 , 而且他的手里还有很多郑强和女友进酒店的照片视频 , 以及他本人和郑强的谈话录音等 。
但是在记者面前 , 他都表示拒绝出示这些视频和录音 , 但是这件事造成的影响不会就这么散去 。
之后郑强也紧急站出来辟谣 , 称“华趣”所说的都是谣言 , 自己是被造谣的 , 郑强在辟谣文章中很详细的说明了自己和“华趣”认识的过程:
“华趣”本人姓吕 , 郑强也确实认识对方 , 但是并不像是“华趣”小作文中说的那样认识的 , 而是通过其他方式加的好友 。
在今年3月 , 吕某通过粉丝的名义联系上了郑强 , 之后向郑强讲述了自己的个人经历以及在监狱服刑的感想 , 希望让郑强做担保人 , 帮助他借款1000万元 。
之后郑强严词拒绝 , 被拒绝后的吕某就开始编造各种谣言和证据 , 通过线上和线下的方式对郑强进行诽谤 , 希望以此能够达到勒取钱财的目的 。
之后郑强向纪委监委说明了此事后 , 便没有再回复 , 吕某见郑强没有回复 , 于是直接来到了太原理工大学进行举报 , 没想到举报需要手续和证据 , 于是吕某就直接离开了 。
最后就是吕某通过账号“华趣”发表文章的事情 , 如果料想不错的话 , 这件事就是一场造谣 , 其目的也很简单 , 就是为了钱 。
其中就有三个可疑的地方:
第一 , 做过自媒体的朋友都知道 , 新账号发文章的权重都是非常低的 , 除非是一些官媒或者花钱买流量 , 否则的话是没有流量的 , 更不会有什么影响力 。
而“华趣”这个账号 , 第一天发表的文章 , 第二天文章就删除了 , 仅仅是一天的时间 , 既没有流量 , 也没有影响力 , 所以看到的人几乎是少之又少 。
但是就是这个既没流量又没影响力的文章 , 竟然被香港那边注意到了 , 而且其出文章的速度 , 简直是比火箭还快 , 很难不让人怀疑他们早就知道了其中的内幕 。
推荐阅读
- 一天5个瓜:恋情曝光,被曝婚史,婚内出轨,太乱了
- 54岁歌手被曝婚内出轨!辟谣后再遭小三打脸,让助理花20万封口
- 54岁歌手罗中旭被曝婚内出轨,女方公开亲密合影,曝光聊天记录
- 香港知名女星近照冻龄,前夫家暴还婚内出轨,当单亲妈妈努力养家
- 她演丫鬟让人记了22年,教授丈夫等她9年结婚,婚后每月10万零花钱
- 某银行员工自曝婚内出轨,参与多人运动,内容令人三观尽毁
- 又一劣迹艺人!香港知名歌手被判入狱两周,婚内出轨还家暴前妻
- 知名百万粉丝网红婚内出轨成瘾,网友惋惜:白瞎了这么好看的老婆!
- 台媒曝李玟婚内协议,Bruce若出轨将赔偿亿元豪宅,二姐受访回应
- 曝李玟有婚内协议,若前夫出轨将赔偿上亿豪宅,二姐:尊重隐私
