济宁朋友圈被“妇幼保健院紧急通知”刷屏 医院辟谣( 二 )
采访人员电话咨询了济宁市妇幼保健计划生育服务中心。工作人员明确表示,济宁市妇幼保健院已于2016年6月份和市计划生育指导中心整合设立济宁市妇幼保健计划生育服务中心。
“妇幼保健院整合为现在的济宁市妇幼保健计划生育服务中心。同时,我们没有资质和资格验证此类饮料是否含有肉毒杆菌,也没有下发过此类通知。”济宁市妇幼保健计划生育服务中心工作人员告诉采访人员。
国家食品药品监督总局:含乳饮料不具备肉毒杆菌污染的条件
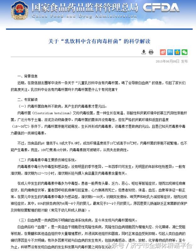
采访人员通过搜索发现,2015年国家食品药品监督总局就针对当时网上流传的“乳饮料中含有肉毒杆菌”的信息组织专家进行了科学解读。证实这一传言内容并无科学依据,且国内外均未见因饮料污染肉毒杆菌而导致中毒的报道,2017年国家食品药品监督总局又对该内容进行了重新刊发。

-----济宁朋友圈被“妇幼保健院紧急通知”刷屏 医院辟谣-----
关于“乳饮料中含有肉毒杆菌”的科学解读
推荐阅读
- 电影|知名电影人突发脑溢血去世!最后露面笑容满面,本人在朋友圈告别
- 我的真朋友|太离谱!这些影视剧里“瞎编尬演”的剧情,真是“辣眼”!
- 王小源|被孤立没朋友没大哥,王小源宣布永退YY,将消失一年零10个月
- 小丁|送朋友的包被认出来是假货,大写的尴尬
- 白敬亭|把小红书当朋友圈,5G冲浪随时在线,网友:白敬亭是不是没工作?
- 黄磊|黄磊8岁小女儿参加舞蹈比赛,五官神似爸爸,与朋友畅聊活泼大方
- 冯提莫|冯提莫滑雪上瘾,半个月内两次玩滑雪,和朋友一起从白天玩到黑夜
- 曾沛慈|十年朋友升级成恋人,今官宣结婚,跟对的人结婚,真好
- 鹿晗|王源去医院看救助的小朋友,繁忙行程中创作的《夏野了》依然能打
- 张晨光|张晨光:倪萍劝朋友不要去他家吃饭,他连走红毯的鞋都是租的
