【国际在线】最全!外贸人应对疫情秘籍(不断更新中)( 三 )
也就是说:首先 , 企业应当在第一时间把合同履行受到影响的情况通知买方 , 尽可能减少买方的损失;其次 , 一旦疫情结束 , 应当及时返工 , 不得再以不可抗力为由拖延;再次 , 不可抗力条款只能排除卖方的损害赔偿责任 , 买方仍有权采取要求卖方交付替代物、降低价金等救济措施 。
如果企业并没有受到政府强制措施、能够克服障碍的 , 则不属于不可抗力 。 这种情况下可以参照《国际商事合同通则》艰难情势规则(hardship)与买方协商处理 。 艰难情势规则出自公平原则 , 是指由于不能预见、不能为当事人所控制的意外事件的发生 , 导致一方当事人履约成本增加 , 或一方所获履约价值减少 , 双方均衡关系发生了根本性改变的情况 , 至于是否可以克服则在所不论 。 由此 , 可以向买家说明理由 , 双方重新谈判 , 从而变更合同、减少履行标的数量或变更履行期限 。
/05/
要出国的外贸人请注意!
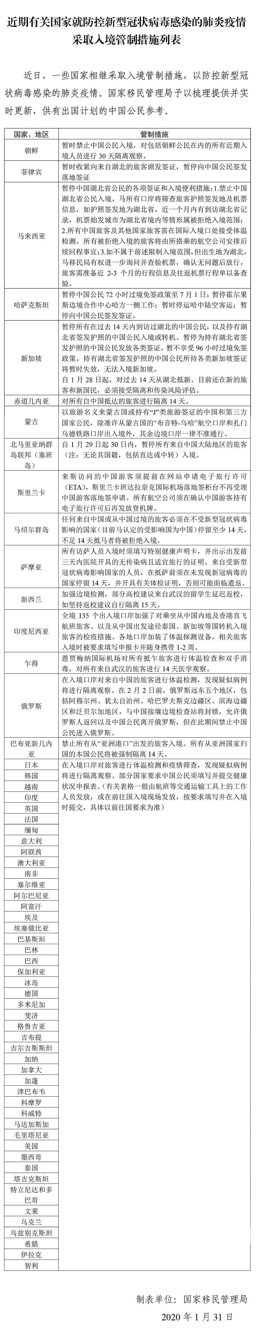
此外 , 国家移民管理局发布了近期有关国家就防控新型冠状病毒感染的肺炎疫情采取入境管制措施列表近期有出国商务活动的外贸人要注意了!
三个实用工具请戳:疫情当前 , 外贸人如何与国外客户沟通?
----【国际在线】最全!外贸人应对疫情秘籍(不断更新中)//----
----【国际在线】最全!外贸人应对疫情秘籍(不断更新中)//----
图片来源:国家移民管理局
/06/
日常防护很重要
除了贸易动态外 , 外贸人更要注意日常防护 , 避免病毒侵袭 。 国家卫健委日前发布的这份新型冠状病毒感染的肺炎防控 , 公众预防指南汇编 , 速转速学!
----【国际在线】最全!外贸人应对疫情秘籍(不断更新中)//----
----【国际在线】最全!外贸人应对疫情秘籍(不断更新中)//----
此外 , 可以通过
确诊患者同行程查询工具
查询是否与已披露的确诊患者同行
早预防、早隔离、早救治
----【国际在线】最全!外贸人应对疫情秘籍(不断更新中)//----
----【国际在线】最全!外贸人应对疫情秘籍(不断更新中)//----
推荐阅读
- 北京商报@我国外贸进出口形势可能还会进一步恶化,工信部:随着国际疫情进一步扩散
- 『大娱说』詹姆斯是历史最全面的小前锋?盘点五大得分能力最强的小前锋
- 产业气象站▲外贸营销网站建设如何打造用户喜欢的站点!
- #欧洲时报#中国多地“出招”稳外贸,真金惠企
- 「北京商报」比上周提升了4.2%,商务部:截止3月30日全国75.6%的重点外贸企业复产率超过70%
- #南阳新闻全知道#中信银行推出七大措施全面支持疫情期间“稳外贸”工作
- 「国际在线」与消费者相互赋能:美在探索自己中发生
- #国际在线#最高法发布第二批8个依法惩处妨害疫情防控犯罪典型案例
- [楚天都市报]武汉新港海关全力保障企业复工复产,战疫情守国门稳外贸
- [国际在线]武汉归来|人间四月天
