明日起,国际航班大调整!各航司航班计划发布!
3月26日民航局宣布
国内每家航司至任一国家航线
只能保留1条
每航线每周班次不超1班
调减航班自3月29日起开始执行
文章图片
各航司大幅调整国际航班
陆续公布调整后的国际航班计划表
具体还有哪些国际航班运行呢?
国航:
文章图片
南航:
文章图片
东航:
文章图片
海航、首都航:
文章图片
注:此航班时刻表从3月29日起执行 , 目前海航的两个国际航班周几执飞待定 。
厦航:
文章图片
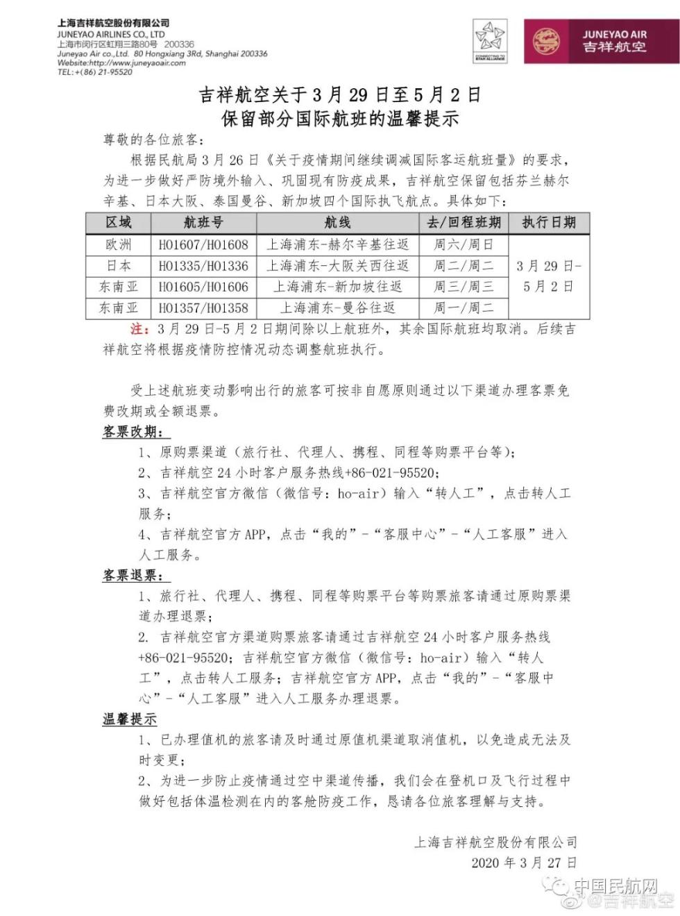
吉祥航空:
文章图片
春秋航空:
文章图片
另外 , 继北京之后 , 广州、上海入境防疫新政陆续出台 , 严防疫情输入 。
广州:
自3月27日6:00起 , 对所有经广东口岸入境人员(含港澳台地区 , 含中转旅客)实行核酸检测全覆盖 , 并集中隔离医学观察14天 , 集中隔离食宿费用自理”的最新防疫工作要求 。
【明日起,国际航班大调整!各航司航班计划发布!】上海:上海市新冠肺炎疫情防控工作领导小组办公室决定 , 从3月28日零时起 , 对所有入境来沪人员一律实施为期14天的集中隔离健康观察 。
推荐阅读
- 【推荐】故宫何时恢复开放?最新回应来了
- 4月20日起,哈尔滨高三复课师生公费核酸检测
- 交通运输部:全面提升国际货运能力 鼓励航空公司用客运飞机直飞货运运输
- 国家邮政局:一季度国际和港澳台邮件快件累计完成3.2亿件 实现逆势增长
- #快件#国家邮政局:一季度国际和港澳台邮件快件累计完成3.2亿件 实现逆势增长
- 『国际货运』交通运输部:全面提升国际货运能力 鼓励航空公司用客运飞机直飞货运运输
- 『处理程序』政策解读:公安部修订《道路交通安全违法行为处理程序规定》 5月1日起实施
- 「23」即墨26处智能交通技术监控设备4月23日起启用 地点公布
- 12345■疫情期间国际机票销售管理有什么新规定?创业担保贷款贴息哪些群体也能享受?青岛12345帮您梳理
- 推迟东京奥运会有何后果?国际奥委会的专项答疑来了
