「」走进高维空间——所有点之间的距离都相等!奇妙、疯狂、不可思议

文章图片

文章图片

文章图片

文章图片

文章图片

文章图片

文章图片

文章图片

文章图片

文章图片

文章图片
欢迎来到高维系列的第三部分 , 在这里我们将探索高维空间中一些奇怪而不可思议的现象 。 这是走进高维空间系列的第三部分 , 感兴趣的朋友可以阅读前两个部分 , 在文章的末尾我会附上链接 。
今天我们将探索一种现象 , 这种现象与第一部分中(点到n维球心的距离)所看到的现象有些关联 。 令人难以置信的是 , 我们发现在高维空间中 , 绝大多数点都集中在球的边界附近;换句话说 , 维度增加时 , 球的体积在离原点更远的地方集中 。 顺便说一下 , 当维度n趋近于无穷大时 , n维球的体积趋于零 , 好好想想这个问题吧!
在今天的这篇文章中 , 我们不考虑点和原点(球心)之间的距离 , 而是考虑两个随机选择的点之间的距离 。 一些概念如:n维球体的定义和第一部分完全一样 。
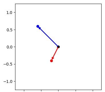
首先 , 我们要学习如何测量任意高维空间中两点之间的距离 。 如果您已经熟悉了这些概念 , 或者并不真正关心如何准确地测量这些距离 , 那么您可以直接跳到下一节 。 我个人认为这些概念是非常迷人 , 但它们不是让你的头脑被我们所寻求的更高维度现象所震撼的必要条件 。 我们将从一个二维的简单例子开始 。 考虑以下两个随机的点 , 一个蓝色和一个红色:
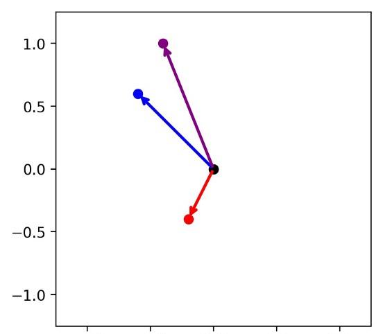
如何测量这些点之间的距离呢?为了解决这个问题 , 我们将简单地了解向量 , 这对于理解更高维度的空间是非常有帮助的 。 向量在数学和物理中随处可见 , 是线性代数的核心 。 矢量表示同时具有大小和方向的量 , 通常表示为特定长度的线段和特定空间方向 。 n维欧几里得空间有一个概念 , 那就是空间中的一点和向量之间有特点的对应关系 , 向量从原点开始 , 以该点结束 。 例如 , 我们将上面的红蓝点表示为向量:
推荐阅读
- 「科学家」科学家找不到四维空间的入口,为何却敢断定宇宙有11个维度?
- 科技怪人|现在连苹果iCloud空间都拼团共享了
- 『科学家』人死后会不会去到另一个空间?科学家说出答案,让人难以置信
- 【大型强子对撞机】走进超级烧脑公式,灵魂的冲击,感慨电磁理论创建人开挂般的人生
- 靓科技解读|“五大筑梦空间” 发布100个新场景、100个新产品,释放科创新机遇
- 精英联盟总队|把脉科技企业发展方向,科研专家代表团走进江门
- 金属加工|带你走进柔性制造生产线,不容错过!,今晚7:30
- 『国际空间站』天宫空间站迎来强援,意大利带来多项技术,华丽变身为国际空间站
- 杰夫空间|最受印度民众欢迎的中国手机商取消新机发布会,因爆发冲突
- 柚子在野区|不小心将一面镜子丢在太空,国际空间站宇航员出舱行走时
