「学霸」清华学霸学习法:高考语文满分答题技巧总结,照着写,130+不用愁

文章图片

文章图片

文章图片

文章图片

文章图片
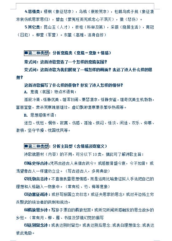
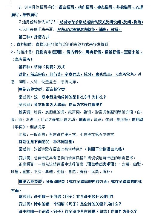
各位同学、家长大家好 , 又来给大家分享干货了 , 今天说说古诗技巧 。
【「学霸」清华学霸学习法:高考语文满分答题技巧总结,照着写,130+不用愁】大家都知道语文是一个长期积累的过程 , 但是对于语文的各个板块还是能找到一些方法的 , 今天我就给大家分享一篇学习干货 , 囊括高中语文各版块的满分答题技巧!能不能拿高分 , 就看你吃没吃透这份万能模板啦!
下面 , 就为大家总结了一下学霸的经验 , 整理出关于《高考语文满分答题技巧》考试的时候 , 你只要照着写 , 一样可以拿高分 。 涵盖整个高中三年的内容 , 如果你是高一、或者高二 , 这份资料更有利 。
资料获取方法
点击作者头像 , 私信 , 发送 “语文技巧” 免 费领取电子版!
希望以上的总结能帮助大家
推荐阅读
- #中国科学技术大学#中国科学技术大学2019年在各省录取最低位次,考上的都是真学霸!
- 【教育部】一个班32人上清华北大,教育部放出大招,假外国人好日子到头了!
- 『学霸』一年级学霸在期末语文考试作文中写出了“印刷体”,老师羡慕不已
- 西湖大学@清华的副校长离职后,创办西湖大学放言要超过北大清华,如今变成怎样了?
- 「江苏省」高考最“委屈”的两个省,低分就能读清华,却是公认的国内最难
- 学霸:北大硕士王青松: 携学霸妻子归隐深山10年花光积蓄350万, 如今怎样
- #学霸#语数英三科,学好哪一门容易成学霸?班主任:这科成绩再好也没用
- #学霸#我国最容易考上的5所211,学霸看不上,适合普通考生
- 「学霸」学霸双胞胎高考差3分,10年后却活成“两个世界”,差距也太大了
- 『苟晶』学霸被偷走光明人生?还是学渣的被害妄想症?这一集,没有赢家
