交易:从2020年7月1日起开始试点,办理银行存取款10万以上,需要注意了

文章图片

文章图片

文章图片

文章图片

我国经过40多年的改革开发 , 经济社会迅速发展 。 在2010年我国GDP仅次于美国 , 位列世界第二经济大国 。 尤其是最近几年我国各方面迅速发展比较明显 , 随着互联网的发展 , 移动支付业务发展的更明显 。 很多人感觉现在现金已经很少了 , 实际上还是大量存在的 , 特别是大额现金支取成为流通现金的重要投放渠道 。 越来越多的大额现金交易集中在特定领域、特定人群、特定时期 , 现金流通综合效率不高 。
根据央行最近新发布的《中国人民银行关于开展大额现金管理试点的通知》 , 从今年2020年7月起 , 河北省开展试点;自10月起 , 深圳市、浙江省陆续开展试点 。
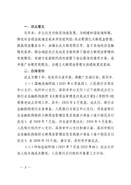
关于试点的推进 , 我国央行表示 , 根据各地经济金融情况各异 , 部分地区先行先试是当前形势下推进大额现金管理的有效路径 , 有利于在控制风险的前提下验证最佳的操作方案 , 逐步推广合理用现理念 , 为建立大额现金管理长效机制奠定基础 。
中国人民银行近日发布了《关于开展大额现金管理试点的通知》(以下简称《通知》) 。 通知中表示将展开大额现金管理试点 , 试点为期2年 。 对私账户管理金额起点分别是河北省10万元、浙江省30万元、深圳市20万元;各地对公账户管理金额起点均为50万元 。
如果客户提取、存入起点金额之上的现金 , 《通知》要求 , 应在办理业务时进行登记 。
?早在去年11月5日 , 央行曾在官网公开了《在河北省、浙江省、深圳市试点开展大额现金管理的通知(公开征求意见稿)》 , 面向社会公开征求意见 。
对于起点金额的考虑 , 央行解释称 , 大额现金管理金额起点是试点重要内容 , 既要保护好合理利用现金需求 , 同时也要加强对可能存在逃避监管、偷逃税和不合理占用社会资源的“关键少数”现金交易的监测 。
央行表示 , 大额现金管理业务情形以有现金实物交接的柜面业务为主 , 包含通过大额高速存取款设备自助存取款情形 , 并须针对拆分、现金隐匿过账等规避监管、“伪大现金交易”情形制定防范措施 , 既监测单笔超过起点金额的交易 , 也监测多笔累计超过起点金额的交易 。
大额存取要登记:客户提取、存入起点金之上的现金 , 应在办理业务时进行登记 。 试点地区央行确定本地区客户登记的信息要素 , 要求银行业金融机构采集、保存、统计上报登记信息 。
大额取现要预约:根据试点方案 , 试点地区金融机构要规范大额取现预约业务 。 银行需要明确客户预约时间、渠道方式、信息要素 , 并保存预约信息 , 向试点地区央行报送 。
现金分析报告制度:加强自身大额现金分析水平 , 对银行业金融机构报送的大额现金业务信息区分行业、用途、金额进行分析 , 掌握大额现金流向 , 预判大额现金业务风险 。 在确保个人信息安全和严格规范信息用途的前提下 , 与相关部门交流、共享信息 。
推荐阅读
- 【】内蒙古巴彦淖尔市报告1例疑似腺鼠疫病例
- 【】北京确诊病例情况汇总 一图看明白→
- 新资讯|7月顶流剧扎堆,鹿晗吴磊携手,杨洋再搭李一桐,李易峰2部剧领跑
- 三家|一笔交易涉及三家上市公司,工业富联拟5.6亿元成鼎捷软件第一大股东
- Phone巢进入2020年,懂手机的人眼中的好手机有哪些?
- 龟鳖行情与技术|各地龟苗交易动态
- 股权|审查不严、违规关联交易“踩红线”中小银行股权管理暗藏隐忧
- 科创板日报|7月7日申购,定了!中芯国际IPO发行价格27.46元
- 巴彦淖尔市卫生健康委员会|巴彦淖尔市卫生健康委关于发布2020年乌拉特中旗鼠疫疫情Ⅲ级预警的通告
- 木星冲日|双星伴月、木星冲日…7月五大天象不可错过!
