学期|家长注意!上海起始年级第一学期不予转学!多区发布暑假转学政策
截止7月13日,上海已有9区公布2020中小学转学政策!
划重点:
起始年级的学生第一学期,不予转学;
徐汇区要求学期中途和已在本区就读的,原则上不予转学;
松江区所属同一街道的公办学校之间不予转学。
……
现在就跟随小乐子来了解一下,这9区上海中小学转学政策要求:
黄浦区
文章图片
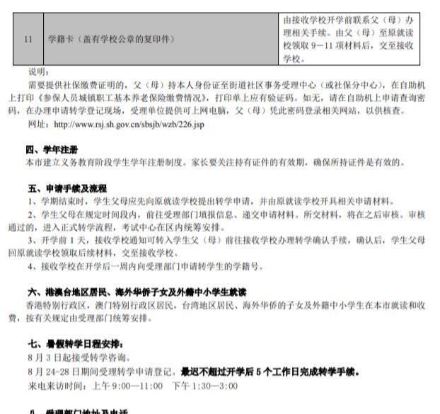
黄浦区教育局公布了2020年暑期义务教育阶段、高中阶段学生转学操作细则,转学登记细则和转学对口安排表同时公布!其中,小学初中若对口学校学额已满,将统筹安排!
2020年暑假黄浦区义务教育阶段
本区户籍学生转学细则
文章图片
学生申请转学登记细则
文章图片
文章图片
2020 年暑假黄浦区小学转学对口安排表
文章图片
学生申请转学登记细则
文章图片
文章图片
2020年暑假黄浦区初中转学对口安排表
文章图片
文章图片
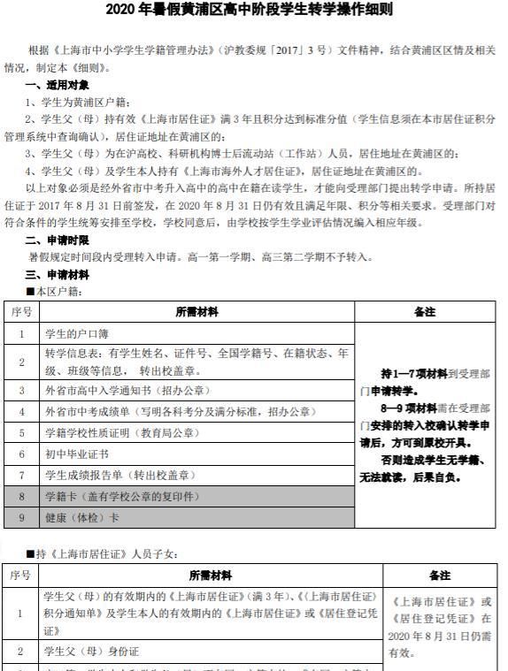
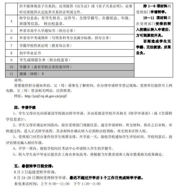
2020年暑假黄浦区
高中阶段学生转学操作细则
文章图片
文章图片
徐汇区
文章图片
徐汇区义务教育阶段2020学年第一学期转学登记须知
按照沪教委规3号《上海市中小学生学籍管理办法》等有关文件及教育行政部门的有关要求,结合本区实际情况制定本须知。
一.办理对象
符合下列条件之一的,可以转学:
1.本市户籍学生户籍随家长在本市内跨区迁移;
2.本市户籍学生从外省回本区就读。
符合下列条件之一的可申请登记,转入本市有空余学额的学校:
1.本市在籍学生居住地跨区变更;
2.符合本市当年度义务教育阶段招生条件的非本市学籍学生。
下列情况原则上不予办理转学:
1.学期中途和已在本区就读的,原则上不予转学;
2.起始年级的学生第一学期,不予转学。
二.所需材料
本区户籍:
1.本区户口簿、与户口簿地址一致的居住类房产证及复印件。
2.本市转入:出具《上海市电子学生证》或《上海市中小学生转学信息表》及复印件;
外省市转入:转出学校出具的在读证明或学籍信息表及复印件。
3.学生成长记录册。
非本市户籍学生随家长到本区居住的:
1. 家长:
户口簿、有效期内的《上海市居住证》、《上海市基本养老保险缴费单》及复印件 ;
2. 学生:
①出生证明、有效期内的《上海市居住证》或《居住登记凭证》及复印件。
②本市转入:转出学校出具的《上海市电子学生证》或《上海市中小学生转学信息表》、和居住证地址一致的居住类房产证及复印件;
外省市转入:转出学校出具的在读证明或学籍信息表及复印件。
③ 成长记录册。
三.办理方式
徐汇区教育局统一办理、统筹安排。
四.办理程序
1. 学期结束时,学生监护人向原就读学校提出转学申请并开具《市转学申请表》;
2.携带转学所需材料,到招考中心验证、登记;
3. 徐汇区教育局统筹安排符合条件的学生,招考中心开具“转学通知单”;
4.凭“转学通知单”及转学材料到安排学校报到,按照学校要求完善转学手续。
五.办理时间
验 证、登 记: 2020年8月8日—— 2020年8月10日
领取转学通知单: 2020年8月 22日
办理转学手续不收取任何费用,谨防上当!
六.办理地点
徐汇区教育局招生考试中心
重点提示:
疫情期间请各位家长做好防护,服从工作人员安排。
1、登记时来一位家长,带好有关资料原件及复印件;
2、带好口罩;
3、出示当日绿色随申码;
4、测量体温;
5、做好家长信息的登记。
浦东新区
转学管理服务
文章图片
一. 转学对象
因全家户籍、房产、动迁等原因变迁需要办理转学,并在规定的转学办理学段内的中小学生。
小学、初中、高中起始年级第一学期不予转学。小学五年级第二学期、初中初三年级第一学期、第二学期,高中高三年级第二学期不予转学。
推荐阅读
- 金屋房产|买房前这些准备工作必做!这四个点一定要注意,不然很容易被坑
- 聚融网|提前还清贷款,特别要注意的几个问题?你适合提前还清贷款吗?
- 好坏|中餐厅第四季杀青晒合照,谁注意王俊凯和谁站一起?关系好坏一目了然
- 综艺|蔡徐坤被cue没女朋友,沙溢实力护娃很暖心,谁注意到baby的反应?
- 大广高速|注意!即日起,大广高速周口段实行交通管制
- 测评盘点|部分热门专业报考指南,送给考生和家长
- 这份最全《2020年暑假安全教育告家长书》,请家长、老师转发收藏!|这份最全《2020年暑假安全教育告家长书》,请家长、老师转发收藏!
- 小区|榆林家长,远离它务必警惕这些“儿童杀手”
- a5903|@家长:高温天气到来 切莫将儿童独自留车内
- 驾驶员|驾驶员请注意!黔南这条道路边坡垮塌,请绕道行驶!
