学期|家长注意!上海起始年级第一学期不予转学!多区发布暑假转学政策( 三 )

文章图片
根据《上海市中小学学生学籍管理办法》,2020年虹口区暑假小学生转学工作安排如下:
适用对象
符合下列条件之一的,可以转学:
1.本市户籍学生户籍随家长在本市内跨区迁移;
2.本区户籍学生从外省回本区就读。
符合下列条件之一的可申请登记,转入本区有空余学额的学校:
1.本市在籍学生居住地跨区变更;
2.符合本市当年度义务教育阶段招生条件的非本市学籍学生;
3.学生户籍随家长在本区内跨联合招生地块迁移的。
起始年级第一学期以及毕业年级第二学期不予转入,学期中途原则上不予转入。
申请材料
1.本市范围内申请转学的学生须提供学生的转学信息表、身份证明、户籍证明、居住证明、学生成长记录册等。
2.由非本市学校申请转入本区学校的学生须提供学生的身份证明、户籍证明、居住证明、原就读学校就读的相关证明材料、全国学籍号及学籍状态、家长在本市工作或生活的相关证明材料等。
办理流程
1.学生家长向原就读学校提出申请,学校出具转学信息表。
2.因疫情关系,学生家长须先电话预约转学登记时间后,持申请材料按预约时间到虹口区义务教育招生办公室办理转学登记。
3.教育行政部门根据本区各校实际情况统筹安排转学。学生家长根据通知到转入学校报到,办理注册手续。
办理时间
2020年6月23日-24日、28日-30日
上午8:30-11:30 下午1:30-4:00
2020年8月24日-8月28日
上午8:30-11:30 下午1:30-4:00
办理地点及联系方式
虹口区义务教育招生办公室:祥德路141号
虹口区2020年暑假中学生转学通知
虹口区2020年暑假中学生转学工作安排如下:
办理转学的对象
1.举家户口迁来本区的初中学生。
2.在外省市就读的本市户籍人员的子女,且学生本人持有投靠类《上海市居住证》连续满三年。
3.外省市按政策户口迁入本区的高中学生。
4.父母一方持有效期内的《上海市居住证》且参加本市职工社会保险满6个月或父母一方持有一定期限的来沪灵活就业人员《就业失业登记证》和一定期限《上海市居住证》的外省市初中学生。
5.父母一方持有效期内《上海市居住证》且积分达到标准分值的外省市高中学生。
下列情况者不予办理转学
1.已在本区就读的初中学生和已在本市就读的高中学生。
2.起始年级和毕业年级的学生。
3.升入中预年级时户口已在本区,选择在外区就读的初中学生。
4.曾在本市参加中考,选择在外省就读的高中学生。
5.户口单独迁至本区的中学生。
转学安排去向
1.初中学段转学学生一般根据户籍或上海市居住证登记地址统筹安排入公办学校。
2.符合转学条件的外省市高中生转学,一般由区教育行政部门安排至有空余学额的高中学校。
办理转学程序
1.办理转学时间:
2020年6月19日—20日
上午9:00-11:00
7月14日
上午9:00-11:00
8月28日—29日
上午9:00-11:00
2.办理转学地点:
虹口区教育考试中心
3.请于上海市教委公布的开学日期前携带转学介绍信、学生成绩手册、学籍档案材料到转入学校报到,办理注册手续。
4.办理转学所需材料请根据户籍、学籍情况,按附件中要求准备相应的材料。
5.根据疫情防控要求,限监护人一人带好口罩,出示健康码进入大厅办理。
附:
文章图片
文章图片
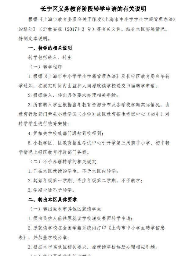
长宁区义务教育阶段
2020年暑假转学通知
文章图片
一、转学申请时间:
小学:2020年6月24日、8月27日
初中:2020年7月1日、8月27日
接待时段:上午9:00-11:00,下午1:30-3:30
二、转学申请地点:
1、小学
居住在长宁区江苏街道、新华街道、华阳街道、虹桥街道、周桥街道、天山街道等地块,至小教一学区;
居住在仙霞街道、程桥街道、北新泾街道、新泾镇等地块,至小教二学区。
2、初中
长宁区教育招生考试中心
3、小学、初中港、澳、台、外籍学生及侨胞子女:
小教二学区
文章图片
文章图片
文章图片
关于普陀区2020年暑假期间办理转学手续的公告
文章图片
依据《上海市中小学学生学籍管理办法》的规定,根据中小学校教学工作的特点和规律,为有利于教学秩序的稳定和学生的正常学习,学生转学一般应在新学期开学前办理。
推荐阅读
- 金屋房产|买房前这些准备工作必做!这四个点一定要注意,不然很容易被坑
- 聚融网|提前还清贷款,特别要注意的几个问题?你适合提前还清贷款吗?
- 好坏|中餐厅第四季杀青晒合照,谁注意王俊凯和谁站一起?关系好坏一目了然
- 综艺|蔡徐坤被cue没女朋友,沙溢实力护娃很暖心,谁注意到baby的反应?
- 大广高速|注意!即日起,大广高速周口段实行交通管制
- 测评盘点|部分热门专业报考指南,送给考生和家长
- 这份最全《2020年暑假安全教育告家长书》,请家长、老师转发收藏!|这份最全《2020年暑假安全教育告家长书》,请家长、老师转发收藏!
- 小区|榆林家长,远离它务必警惕这些“儿童杀手”
- a5903|@家长:高温天气到来 切莫将儿童独自留车内
- 驾驶员|驾驶员请注意!黔南这条道路边坡垮塌,请绕道行驶!
