临床实验|中国重组新冠疫苗二期临床试验结果公布,你看懂了吗?
7月20日晚 , 世界顶级医学期刊《柳叶刀》报道了中国工程院院士陈薇团队研发的重组新冠疫苗(腺病毒载体)Ⅱ期临床试验结果 , 成为全球首个正式发表的新冠疫苗Ⅱ期临床试验数据 。
自新冠疫情爆发至今半年多 , 已在全球造成了60多万人的死亡 。 据美国约翰斯·霍普金斯大学发布的全球新冠肺炎数据实时统计系统 , 截至北京时间7月22日下午15时30分 , 全球新冠肺炎确诊病例超1495万例 , 共计14959031例 , 死亡病例616764例 。
(图源:coronavirus.jhu.edu)在我国 , 继“炸酱面”成功控制住新发地疫情之后 , 新疆又出现疫情 , 在7月21日的新闻发布会上 , 中国疾病预防控制中心流行病学首席专家吴尊友表示 , 未来出现疫情是一种常态 。
尽管以后如再出现疫情 , 不会像年初在武汉那样严重 , 但全球新冠肺炎疫情尚未到达高峰 , 也很难预测它什么时候会结束 , 因此对新冠肺炎疫苗的需求仍然十分迫切 。 7月20日晚《柳叶刀》同时在线发布的两篇介绍中国和英国两款新冠疫苗的论文 , 无疑极大地鼓舞了人心 。
陈薇团队疫苗Ⅱ期临床试验有何特点?
中国工程院院士、军事科学院军事医学研究院研究员陈薇领衔团队研发的“Ad5腺病毒载体疫苗” , 在全球范围内 , 第一个进入Ⅱ期临床试验 。
此前在5月22日 , 《柳叶刀》报道了该疫苗的Ⅰ期临床试验数据 , 也是全球第一个正式发表的新冠疫苗的人体临床数据 。 试验结果表明 , 该疫苗安全性好 , 受试者全部产生抗体和细胞免疫反应 。
陈薇院士此前便认为 , 老年人是新冠疫苗的重要目标人群 , 一旦感染新冠病毒 , 老年人将面临严重疾病甚至死亡的高风险 。
(图源:123RF)故此次疫苗Ⅱ期临床试验纳入了60岁以上的受试者 , 占508位志愿者总数的13% , 首次验证了55岁以上年长人群的免疫效果 , 是首个55岁以上年龄组的临床试验数据 。
该试验使用的疫苗基于一种减毒的人类流感病毒(腺病毒 , 很容易感染人类细胞 , 但不会致病) , 可将编码SARS-CoV-2 S蛋白的遗传物质传递到细胞中 。 然后这些细胞会产生S蛋白 , 并到达淋巴结 。 此时免疫系统能够产生抗体 , 产生的抗体将识别S蛋白并抵御冠状病毒 。
该临床试验纳入了508名受试者 。 其中253人接种高剂量疫苗(1×1011 vp/mL) , 129人接种低剂量疫苗(5×1010 vp/mL) , 126人接种安慰剂 。 约2/3(309人;61%)的受试者年龄在18-44岁 , 1/4(134人;26%)的受试者年龄在45-54岁 , 13%(65人)的受试者年龄≥55岁 。
(图源:参考文献[2])研究发现 , 在接种后第28天 , 高剂量组中95%(241/253)的受试者和低剂量组91%(118/129)的受试者表现出T细胞或抗体免疫应答 。 而安慰剂组中的受试者 , 相较于基线时的抗体水平没有增加 。
在高剂量组和低剂量组的受试者中 , 两种剂量的疫苗都诱导产生了针对SARS-CoV-2活病毒的中和抗体反应 , GMT分别为19.5和18.3 。 高剂量组和低剂量组的结合抗体应答峰值分别为656.5和571 。
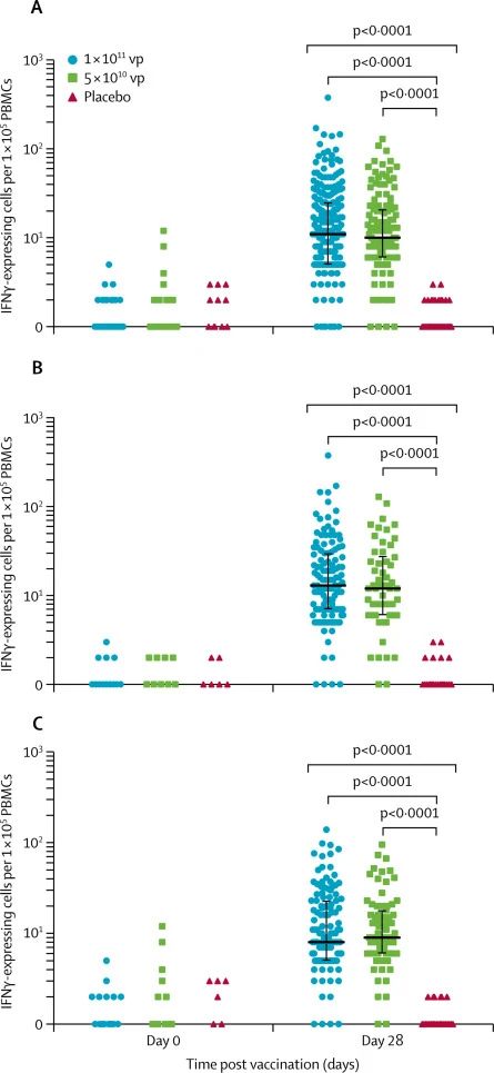
中和抗体反应水平/图源:参考文献[2]在高剂量和低剂量疫苗的受试者中 , T细胞应答率分别为90%(227/253)和88%(113/129) 。 疫苗接种后第28天 , 高剂量组和低剂量组的受试者每1×10? 外周血单个核细胞中斑点形成细胞个数的中位数分别为11和10 。
(T细胞反应水平/图源:参考文献[2])在不良反应方面 , 接种疫苗的受试者出现发热、疲劳和注射部位疼痛等不良反应的比例明显高于安慰剂组(高剂量组72%[183/253] , 低剂量组74%[96/129] , 以及安慰剂组37%[46/126]) 。 大多数不良反应都是轻微或中度的 , 最常见的3级不良反应为发热 。
研究发现 , 该疫苗是安全的 , 并能诱导产生免疫应答 。 相较于1期临床试验 , 2期临床试验的结果提供了更大样本人群数据 , 包括55岁及以上的部分受试者 , 并将为3期临床试验提供依据 。
人体免疫系统是如何工作的?
据美国消费者新闻与商业频道(CNBC)报道 , 当地时间7月20日 , 世界卫生组织应急项目执行主任迈克·瑞安博士在日内瓦总部的新闻发布会上说:“在产生T细胞反应和中和抗体方面 , 这是一个积极的结果 , 但还有很长的路要走 , 我们现在需要进入更大规模的试验 。 ”
推荐阅读
- 王俊凯|英雄联盟中国区品牌代言人周杰伦&王俊凯,我心目中的电竞男主!
- 中国东部|河南北部、东部、南部有福了? 有限的降雨将发生在这里
- 声音|代表山东征战《中国好声音》“低音炮”小伙回青献艺
- 古都正|中国千年古都正在崛起“硬科技”
- |为中国汽车品牌的担当点赞 长城皮卡召回部分长城炮
- 暴雨蓝色预警!四川云南等地局地有大暴雨来袭
- 美媒:中国没有战机能拦U-2,但有办法将其击落
- 选手|“文化中国·水立方杯”中文歌赛匈牙利赛区决赛落幕
- 白酒|真全粮酒比酒精酒好在哪里?
- 疯狂抹黑!两名中国籍高校研究人员在美被捕,美司法部宣称其“破坏证据”“窃取机密”
