
文章图片
文章图片
文章图片
文章图片
文章图片
文章图片
文章图片
文章图片
文章图片
文章图片
文章图片
在主持人这个行列 , 能得到观众一致认可的相信只有央视主持人了 。
因为他们在我们的印象中 , 是主持界权威的代表 , 不管是生活中还是在私下 , 总是勤勤恳恳 , 从不敢对自己放松要求 。
殊不知 , 除了央视主持人外 , 还有很多优秀的地方台主持人 , 而且每一个地方台都有所谓的“台柱子” 。
他们也有极高的专业素养 , 赢得了无数观众的喜欢 , 今天我们要说的就是东方卫视的“台柱子”程雷 。
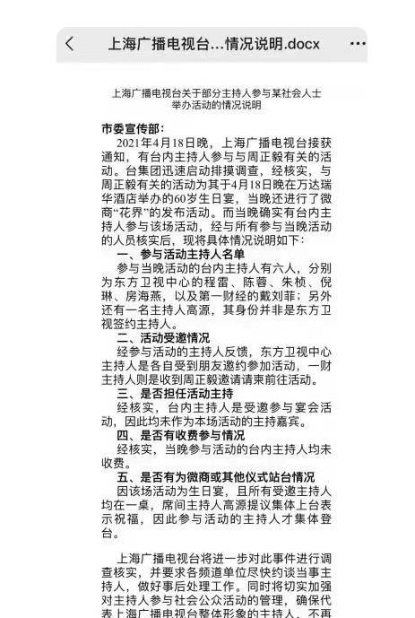
从他开始主持人这个职业的时候 , 一直兢兢业业 , 而且深受大家的喜欢 , 但是在前段时间 , 因为参加了上海前首富周正毅的生日会 , 被媒体点名 。
1
1971年 , 程雷出生在上海 , 在这个充满艺术氛围的城市长大的他 , 考上了上海戏剧学院学习表演 。
并且和徐峥、沈晓海、宁静成为了同班同学 , 毕业后 , 身边的同学都进入了影视圈 , 开始了自己的表演之路 。
但是程雷却选择了不同的道路 , 他选择进入上海电视台 , 成为其中的一名主持人 。
作为一名主持人 , 程雷并不是专科毕业的 , 所以在刚进入上海电视台的时候 , 他一直在做外场主持 。
不管工作有多苦多累 , 程雷的身上一直充满了激情 , 他活泼的性格也得到了领导的关注 。
再加上那个时候 , 上海电视台在一些娱乐节目上 , 正在改变 , 程雷因此被委以重任 。
在成为知名主持人之前 , 程雷也接受了一段时间的培训 , 慢慢的他培养出了属于自己的主持风格 。
从2005年开始 , 程雷的名气不断增加 , 他先后主持的《娱乐公堂》、《相约星期六》、《舞林大会》等 , 都受到了无数人的喜欢 。
看到程雷在事业上的突破 , 有越来越多的节目 , 让他担任主持人 , 随着《中国达人秀》和《妈妈咪呀》的热播 , 程雷也成为了上海电视台的当红主持人 。
他的事业能有这么大的提升 , 因为他的性格比较亲和 , 总是能和嘉宾、观众打成一片 , 还一度被上海妈妈们认为他是“最佳女婿的代言人” 。
2
看似一帆风顺的程雷 , 其实在事业上和感情上 , 也经历过一段时间的低谷期 。
程雷在上大学的时候 , 就和学妹陈辰走到了一起 , 两人彼此都是初恋 , 又一起经历了大学校园生活 , 所以他们彼此的感情是真挚而美好的 。
毕业后 , 他们都成为了上海电视台的主持人 , 即使参加了工作 , 两人的感情依旧甜蜜 , 总是在不断地鼓励 , 不断扶持 。
在所有人的眼里 , 程雷和陈辰将来一定会结婚 , 然而在2000年的时候 , 程雷突然生病了 。
经过医院仔细检查 , 原来他患上了重症肝炎 , 这种病遗传和传染的几率非常大 。
陈辰并没有在乎这些 , 而是选择到程雷的身边照顾他 , 在女友不离不弃的照顾下 , 程雷的病情得到了很好的恢复 。
推荐阅读
- 秦岚|42岁秦岚近况曝光,双腿坑洼滤镜都挡不住,网友:终究还是老了
- 陈坤|主持人杨帆在独栋前穿短袖,称自己有点热,网友:怕是冻得走不了
- 何炅|何炅树倒猢狲散?《快乐大本营》那个主持人如今处境很艰难!
- 殷桃|42岁殷桃晒健身房私照!躺地上大秀细腰长腿,脸上出汗红晕明显
- 欧阳夏丹|主持人欧阳夏丹:父亲的离世是遗憾,把所有的爱献给妈妈
- 护肤|“19岁”小鲜肉爱上“42岁”阿姨,网友:只要保养好,男友今年才高考!
- 春晚|春晚曾经的主持人中,有三个离开春晚多年的,仍被观众期待上春晚
- 央视|央视网络春晚官宣!尼格买提朱广权加盟,央视七大美女主持人合体
- 柳岩|42岁柳岩被催婚,曾坦言不是自己想单着,如今42岁早日遇良人
- 乐嘉|主持人乐嘉:调戏谢娜、侮辱金星、气跑鲁豫,三婚三离,近况如何
