
文章图片

文章图片

作者:郭朝刚
许多的求职者 , 经常在面试的后续阶段 , 特别是薪酬谈判方面 , 茫然不知所措 。 须知 , 知己知彼 , 方可百战不殆 。
其实 , 当求职者期望薪资超过组织的薪酬范围之时 , HR管理者需要有策略地与其沟通薪资 , 确保尽快招聘到合适的候选人 。
薪酬高低的决定要素 。一位候选人参加面试时 , 如何才能体现自身价值的大小 , 其薪资的多少主要是由四方面因素来决定的 。
一 , 职位高者 , 责任重大的人收高 。 同时 , 也意味着风险高 。
二 , 能力强者 , 岗位需要工作能力越强则收入越高 , 所承担的责任重要 。
三 , 业绩多者 , 业绩高的人收入高 。 更多更快更高强地实现工作目标 。
四 , 市场谈判 , 基于所聘岗位的市场上供求关系、竞争状态以及双方的谈判 。
工资管理的六大基本原则 。工资管理 , 效率优先 , 兼顾公平 。 具有六大基本原则 。
1、内外公平 。 内部公平性取决于组织内部的岗位评价形成岗位的相对价值大小;外部公关性主要是基于市场薪酬的薪酬结果 。
2、能力开发 。 薪酬具有杠杆调节的作用 , 可以对员工的能力进行培养与开发 。
3、层次需求 。 马斯洛五层需求 , 即生理、安全、社交、尊生和自我价值需要 。 不同需求层次或组合的员工 , 其薪酬期望大相径庭 。
4、劳资互惠 。 劳动者与用人单位遵循双方合作共赢、互惠互利的原则 。
5、有限激励 。 薪酬具有激励员工持续奋斗 , 作出更大更多的价值与贡献 。
6、支付效率 。 支付更高薪酬水平 , 可以更大地提升劳动者的工作效率 。
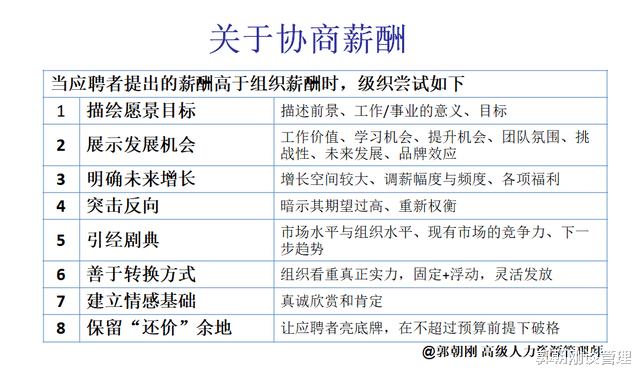
协商薪酬的八个策略 。当应聘者提出薪酬高于组织薪酬时 , 组织的面试官尝试如下策略:
1)描绘愿景目标 。 俗称“画大饼” , 这是一种理想目标与精神胜利法 , 侧重于长期工作意义与目标 。 面试官介绍组织未来的宏大长远目标 , 未来对于人才的重要安排 , 许以求职者空头支票 , 以此来吸引求职者 。
2)展示发展机会 。 此举侧重于中短期 , 现有品牌效应 , 关注工作价值、在挑战中增加学习机会 。 告知求职者如来组织上班时 , 可以接收到新工作机会 , 在良好的组织氛围中锻炼 , 积累经验 , 提升个人的职业资本 , 未来获得更高职位等 。
3)明确未来增长 。 组织未来1-3年 , 将会给予员工更多的薪酬增长空间 , 业绩良好者调薪幅度大 , 每年1-2次调薪机会 , 同时 , 公司给予员工个性化的弹性福利套餐 。
4)突击反向 。 面试官通过语言暗示求职者 , 表示他的期望薪酬过高 , 超出了组织给定的范围 , 请求职者重新考虑 , 适当调整期望值 。
5)引经据典 。 面试官通过市场薪酬水平 , 组织薪酬水平 , 结合现有市场的薪酬竞争力 , 推测未来的薪酬增长趋势 。
6)善于转换方式 。 求职者期望薪酬过高时 , 面试官通过将薪酬组合方式的转换来分解薪酬的明细 。 例如:通过拆分固定+浮动 , 两个部分的组合方式 , 以高弹性方式来进行灵活发放 。
7)建立情感基础 。 双方交谈适宜 , 相谈欢愉 , 晓之以理 , 动之以情 , 通过老乡、同窗等非正式关系的感情来谈 , 起步较低 , 做出业绩而后将会有逐步增加 。
8)保留“讨价还价”余地 。 面试官明言相告求职者的薪资期望超过期望高 , 让求职者亮出底牌 , 在不超过总预算的前提下可以破格 , 在范围内适当提升薪酬水平 。
薪酬支付 , 作为一项重要的用工报酬条件 , 高薪可以吸引高能者 , 高能者既具备高学历和高技能 , 又可以做出卓越的贡献 , 创造更多更大的价值 。
本文作者:郭朝刚 , 奇哲创始人 , 中管院客座教授 , 高级人力资源管理师 。
领导之道 , 在于察人性练内功 , 做好战略规划 , 抓管理带团队
高手的修炼:管理者的三层级 , 从基层走向高层 , 为达目标履职尽责
【薪酬|招聘后续,求职者如何成功薪酬谈判?面试官协商薪酬有八项策略】
推荐阅读
- DNS访问只需9个步骤
- 通过什么方法转让店铺最快 天猫转让的店铺后续有多可怕
- 天文航天|中国空间站后续6次飞行任务时间表公布:10月完成建造
- 华商报|美高校“0薪酬”招聘教授惹众怒,学术界无偿劳动很常见?
- 招聘|啥生肖的人,今年下半年一路开挂,事业业绩飘红,做啥都有人撑腰
- 招聘|2022 年大规模裁员后,计算机专业会成为下一个土木吗?
- 招聘|一夜之间中国足球舆论场反转!前中超职业神话被集体质疑,变天了
- 南梦宫|万代南梦宫招聘,透露将与任天堂合作游戏
- 招聘|这些求职困惑被频繁提到:春招冲刺季第一轮求职问答
- 大学生|故宫博物院公开招聘来了,部分岗位不限制户口,研究生报考占优势
