
文章图片

文章图片

文章图片

\">每个时代都有其各自特点 , 如果让80后的大学生们去考公 , 相信很多学生都不愿意 。 毕竟那时的大学生还很值钱 , 很多企业都愿意花高薪聘用 , 而到了如今却不同了 , 月薪3千的工作就足以引起本科生的激烈竞争 。
在一波又一波高校毕业生如浪潮般涌入社会后 , 就业市场也终于迎来了寒冬 , 本科不再是通行证 , 研究生也不代表就一定会被录用 。 再加上35岁的失业、难就业危机 , 考公的学生是越来越多了 。
越来越多的大学生走向清醒 , 不再渴望诗和远方 , 他们更加向往安逸的生活 , 而考公就是他们最好的选择 。 可觉醒的大学生不在少数 , 这也使得本就竞争激烈的考公进入了白热化 。
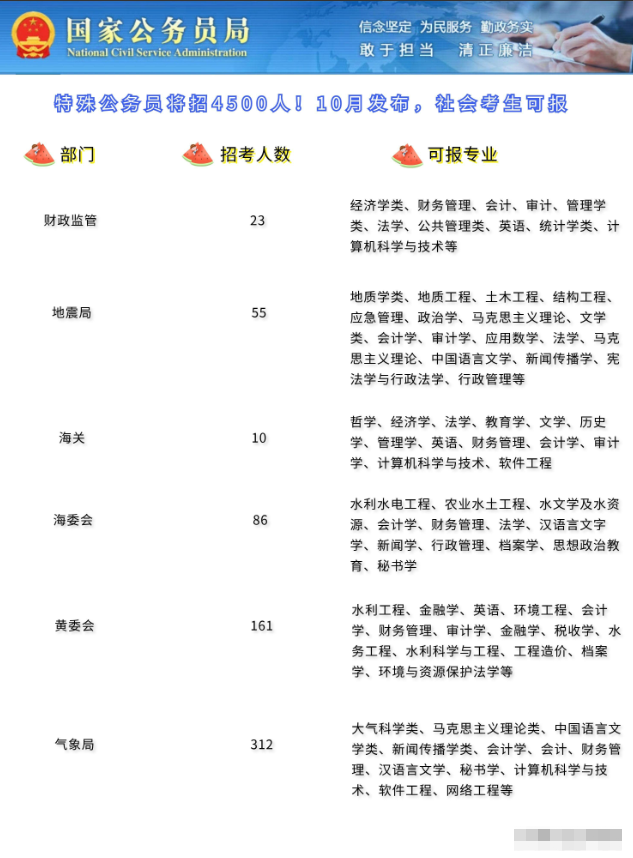
特殊公务员下半年招录时间已出 , 计划招聘4500人 , 往届生也可报!为了让更多的大学生都能如愿上岸 , 国家还开设了“三不限”等岗位 , 虽然艰辛却也有保障 , 这也算殊途同归了 。 不过与“三不限”等岗位有异曲同工之妙的 , 还有特殊公务员 , 即“参公事业单位” , 会随着国考一起发布 。
与公务员不同的是 , 参公事业单位属于事业编 , 不过他们实行的人事管理制度却又相同 , 即为公务员制度 。 因为工作性质同样稳定 , 因此在每年的国考中 , 它也是个热门选择 , 其招录人数在国考中占比12%左右 。
今年下半年的特殊公务员招录时间已出 , 会在10月份进行公布 。 值得庆贺的是 , 本次不仅招聘人数多(计划招聘4500人) , 并且往届生也可报 , 可以说是给足同学们机会了 , 有想法的大学生快快准备起来 。
别小看参公单位的招考 , 他们中也有很多规模较大的单位 , 如银保监、黄委会、统计调查队等 。 在下半年的招考中 , 更是有粮食储备局、能源局、税务局、气象局等诸多单位 , 并且对学生专业要求范围也很广 。
如法学、能源、水利、计算机类、英语等专业 , 可以说是只要学生专业不冷门 , 基本都有机会 。 不同部门间对学生的专业要求及招录人数也有不同 , 如银保监本次就计划招聘2403人 , 而粮食储备局就只招1人 , 具体的要求需要学生通过官网自行查看 。
本次对学生的年龄要求仍旧是18-35周岁 , 学历要求本科及以上 。 虽说应往届生都可报 , 但比例大概为应届毕业生46% , 社会考生是53% , 看来本次还是社会考生的机会更多一点 。
同公务员考试一样 , 参公单位的考试科目也是行测和申论 , 只不过有些职位会设有专业科目的测试 , 如银保监、监证会、非通用语职位 , 以及公安机关职位 。 值得一提的是 , 银保监会和监证会 , 还会根据学生所报专业属性的不同 , 安排不同专业科目的测试 。
因此学生在报名前一定要看好要求 , 并了解相应的考试科目 , 如果对相应的专业知识掌握不牢固 , 建议选择自己更有把握的岗位 。 毕竟可选范围这么多 , 且本次竞争也不会小 , 就没必要让自己冒险 。
虽然不是行政编制 , 可参公单位也是铁饭碗 , 它们通常有4个特点因为有很多学生还是想考公 , 或者并不了解参公单位 , 这就使得它们在公考时的竞争力度 , 要低于其他部门 。 其次就是它们的薪资福利了 , 别以为跟公务员所属编制不同待遇就会差 , 他们可是参照公务员进行的 , 并且后期也可以参加遴选等考试 。
不仅如此 , 参公单位的考试难度也会比公务员低 , 这也是因为它介于公务员与事业单位之间 , 因此多数考生都更倾向于公务员 , 这就导致它不仅竞争力小且考试难度低 。
笔者认为 , 学生如果只想有份稳定的工作不妨看过来 , 与其在公考中二战、三战 , 不如选择一个更有把握的 。 因为参公事业单位还具有一定的行政职能和科教文卫的公益性质 , 所以它才会在公考中进行 。
公考的竞争愈发激烈了 , 学生要想走这条路 , 就要早做准备想要考公的学生是越来越多 , 以前都得是本科学历以上才能报 , 如今也降到大专就可以了 。 虽说是部分岗位 , 却也给了同学们多一次机会 , 但同时也增加了考试竞争力 。
推荐阅读
- 中国烟草下半年招聘,福利待遇好,全国均有岗
- 公务员体检标准 公务员体检标准女生
- 我,江苏的体制内公务员,工作42年,告诉你每月退休收入有多少?
- 一年有多少个大月多少个小月 一年有多少个大月多少个小月几个特殊月
- 考不上公务员以后怎么办 考不上公务员咋办
- 刘嘉玲被绑三小时,患上严重“特殊癖好”,难怪梁朝伟和她分居
- 下半年,事业编、公务员考试、国企秋招都来了,看看你想去哪个
- 中国烟草下半年有岗位!看看今年考情,转正年薪10W+
- 下半年基层管理岗位招人,社区、街道有岗位,无学历专业限制!
- 面试公务员都需要注意些什么 面试公务员都需要注意些什么事项
