
文章图片

文章图片

文章图片

文章图片

文章图片

2月8日 , 张兰和汪小菲某音平台的视频账号被无限期封禁 , 而这个平台一直以来都是张兰直播带货的主阵地 , 这意味着张兰几年苦心经营归零 , 而汪小菲也失去了一个公开发声的渠道 。
账号封禁后 , 平台负责人李亮发文解读封禁原因 , 指出张兰和汪小菲碰了“恶意炒作、推荐不实视频以获取商业利益 , 并屡次发布不实、侵权内容 , 进行违规炒作”等雷区 , 最终内部进行多次讨论 , 决定予以封禁 。
从平台的态度来看 , 张兰和汪小菲账号被封禁的导火索是因为自媒体发布“张兰建议汪小菲给S家包机并出钱”的视频 , 张兰和汪小菲不但没有否认说出真相 , 还推荐并利用视频获取商业利益 , 也就是给自己的直播造势 , 但这更像是压垮账号的最后一根稻草 , 自从汪小菲和大S离婚之后 , 张兰的直播就常常用儿子和前儿媳的感情关系引流 , 甚至用绿茶和卤蛋做相关暗示 , 早就引发公众厌恶情绪 , 带来不良影响 。
而且很多人想到了大S生前在社交平台的最后一条内容 , 就是呼吁平台“及时制止张兰侵害妇女儿童权益的行为” , 这次终于如愿以偿了 。
但从平台立场出发 , 并没有公开警告、也没有处罚(比如短期封禁或限流) , 就直接无限期封禁 , 是不是过于严格了?针对这个问题我们问了一下最近爆火的DeepSeed 。 事先说明一下 , 并不是说DeepSeed给出的答案就是正确的 , 毕竟人工智能不是法院 , 不能给出绝对正确的答案 , 只能说AI给出的结果是通过大数据模型搜索和思考而来 , 代表了大部分媒体和网友的公开观点 , 还是有一定参考价值的 。
我问DeepSeed“张兰X音应该被封吗?”
DeepSeed经过深度思考从平台规则、法律法规、社会影响等多维度的分析 , 能明显感觉到DeepSeed更倾向于站在张兰的立场上发表看法 。
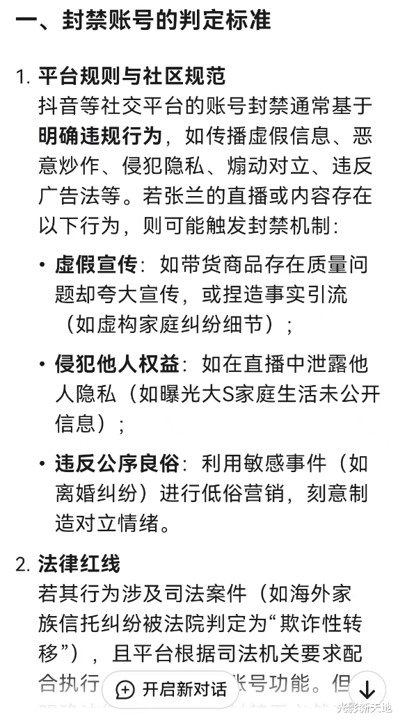
在“判定标准”一项 , DeepSeed给出的解读是“侵犯他人权益” , 如在直播中泄露他人隐私(如曝光大S家庭生活未公开信息);“违反公序良俗” , 利用敏感事件(如离婚纠纷)进行低俗营销 , 刻意制造对立情绪 , 这些张兰在直播中确实都做过 。
之后讨论了张兰在直播中的争议点 , 如消费家事、内容真实性存疑、商业行为的合规性等等 , 这三点回顾张兰的直播 , 确实会有擦边或踩红线的行为 , 也就是前面说的 , 张兰其实一步步把自己的账号推向被封禁的边缘 , 这次包机的虚假视频 , 不过是触发封禁的最后一根稻草 。
之后 , DeepSeed在抛出“支持保留账号”和“支持封禁”两种态度后 , 也给出了自己的结论 , 这部分最有意思 。
DeepSeed指出三点:
1、当前可公开信息不足以支持封禁 。 截至现有信息 , 张兰的X音内容更多处于“争议性”而非“违规性”范畴 。 其直播虽有利用家庭矛盾引流之嫌 , 但尚未有确凿证据表明其传播违法信息或虚假广告 。 平台若缺乏明确违规证据而封禁账号 , 可能损害规则公信力 。
2、平台应强化规则透明度 。 若X音认定其行为属于“恶意炒作”或“煽动网络暴力” , 应依据社区准则公开处理标准 , 而非因舆论压力“模糊执法” 。 例如 , 明确界定“利用家庭矛盾牟利”的边界 , 并对所有用户一视同仁 。
3、公众监督与理性讨论的价值 。 张兰现象的本质是流量经济下公私领域界限的模糊 。 与其争论封号 , 不如推动平台完善规则(如限制过度消费私人事件) , 并通过用户“用脚投票”(如减少关注)表达态度 。
最后DeepSeed给出的总结为:
【张兰不该被封禁?DeepSeed:模糊执法,极端手段需慎用】封禁账号是平台治理的极端手段 , 需慎用 。 张兰的X音内容虽存在争议 , 但若未触碰法律或平台规则红线 , 更应通过公众讨论和市场竞争机制调节其影响力 , 而非简单封禁 。 这一争议也折射出数字时代对“企业家IP化”“流量伦理”等议题的反思需求 。
推荐阅读
- 张兰名下公司均已吊销或注销!
- 张兰复播疑被举报封禁!网友发出灵魂一问:要前婆婆给大S守孝?
- 张兰汪小菲被封号后续:张兰疑提前得知,转投别的平台直播
- 靠《哪吒2》翻身后,导演饺子恐将和郭帆一样,彻底被电影圈孤立
- 港姐冠军黄嘉雯肚凸凸被指怀孕,佘诗曼为契女破食戒:学会哄自己
- 小S认怂了!骨灰放家里被邻居156字怒怼,给大S改树葬称姐姐遗愿
- 汪小菲情绪失控,朋友圈宣布与张兰断绝关系,放狠话:不够用命抵
- 《哪吒2》被外媒嘲讽不冤枉,票房和好莱坞差距还有100多亿
- 曝郭富城吃徽菜被女方亲戚偷拍不开心,连夜赶往上海称下年还回来
- 大S去世!害苦了汪家母子,账号被永久封禁,1200多万粉丝不见了
