商业烂尾楼,德基、宝能们是如何“啃”下来的?
烂尾楼 , 是个充满跌宕故事的词语 。 喧嚣开场 , 戏剧坠落 , 常见戏码 。魔幻现实杂糅间 , 先来后到的它们 , 在2020的身上撞出了道新口子 , 透进来的光聚成了2个大字--重生 。新街口“店王”德基 , 接手雨润国际广场 , 复制“徐州版”德基广场;中房地产拿下沉寂在彭埠地铁口 , 一度延期开业的的港龙城 , 传闻将捎上王府井做运营 , 后者则首入杭城;接盘侠宝能 , 盘下了魔都上环“烂尾”公寓地块 , 意以“宝能中环中心”新貌 , 重构上海“西大堂”天际线……若能赶上天时地利人和 , 这些曾因“烂尾”而徘徊在主流世界之外的商业项目或地块 , 最快可在往后2年内 , 复活面世 。某种程度上 , 它们代表着时下城市更新浪潮的一种具象积极信号 。 只不过 , 这类存量改造不仅仅考验着接盘方对“猎物”敏锐感知 , 亦考验着后者的资金实力、改造能力、运营战术 。不然 , 这些“难啃的硬骨头” , 只会以狰狞之面目 , 带来狠狠的当头一棒 。“烂”在何处?资金断裂、操盘不力颠破常识束缚 , 是商业“烂尾楼”们身上常见的特性 。 即便外形萎靡破旧 , 却不能彻底抹去它们先天之区域、成本优势 。开年至今有消息传出将盘活的部分商业“烂尾楼”
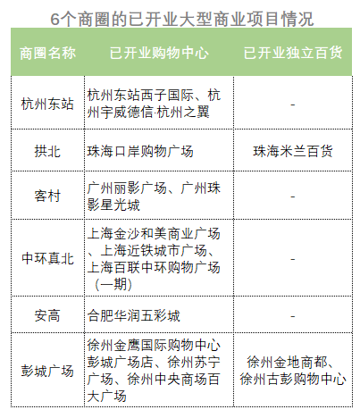
来源/公开资料 , 赢在选址制图/商业地产头条据商业地产头条对以上7个“烂尾”商业项目/地块分析 , 可知:它们多数位于城市核心地段 , 周边的商业、住宅配套已比较成熟;且项目初始拿地成本低 。据赢商大数据不完全统计 , 上述项目有2个市级成熟商圈、3个区域成熟商圈 , 以及1个区域新兴商圈 。
来源/赢商大数据-赢在选址制图/商业地产头条各个商圈均带有较高客流量 , 赢商大数据显示 , 即使是新兴的杭州东站商圈 , 2019年工作日/节假日的日均去重客流都接近30万人 。
数据来源/赢商大数据-赢在选址制图/商业地产头条另从周边配套看 , “烂尾”的项目所处商圈的住宅、写字楼、交通设施等均比较完善 , 商业环境发展相当成熟 。
数据来源/赢商大数据-赢在选址制图/商业地产头条可这些坐拥城市区位、人流之繁华的明星项目 , 却“意外”跌入了烂尾楼怪圈 。 探究背后原因 , 不外乎以下两点:开发阶段 , 开发商资金链断裂 , 陷入债权、债务纠纷资金链断裂 , 是商业项目最常见的“烂尾”原因 。 无论是无锡明发广场、杭州港龙广场 , 抑或是上海兴力达商业广场、徐州雨润广场 , “钱没了 , 项目还没干完”是它们共通的窘状 。当然 , 出现资金断裂的具体环节 , 处在不同开发阶段的项目有所不同 。 有在选址、定位、招商、建造、运营中 , 出现资金运转无力的;亦有因受到外部经济环境不明朗影响 , 资金链断裂无奈停工的 , 例如珠海拱北的珠光国际大厦 。为何常有“资金链断裂”一说 , 知名地产分析师严跃进对商业地产头条称 , 其跟商业地产行业回款周期长有着密切关系 。在国内 , 资金实力相对薄弱的开发商 , 做商业综合体时 , 大都会套用传统住宅开发思路:通过建筑施工方垫资建设 , 依靠“小比例自有资金+商业贷款/销售回款”撬动大盘 。实际操作中 , 开发商们会把综合体中的住宅、公寓以快周转方式速速出售、部分回笼资金 , 而后将资金投入自持商业部分开发 , 即传统的万达模式“以售养租”形态 。但这个模式并非次次奏效 , 特别是遇上楼市政策收紧的年份 。 一旦开发商住宅销售渠道不顺畅 , 回款慢且难 , 商业项目烂尾危机逼近 。运营阶段 , 招商偏离定位 , 运营服务不力于商业地产项目而言 , 即便前期开发一路顺遂 , 但进入招商运营实测阶段后 , 节奏一旦出现严重偏差 , 同样有卷入“烂尾”大概率 。合肥安粮国贸购物中心 , 便属于此类烂尾项目代表 。 该项目于2015年5月正式开门纳客 , 彼时引进了阿迪、耐克等工厂店 , 以及GUCCI、PRADA、ARMANI、Burberry等诸多名品折扣店 。按照彼时规划 , 这个拥有近20万平方米的商业组团由主题商街和顶级购物中心组成 , 涵盖了高端百货、生活超市、主题商城、国际影院、餐饮娱乐等多种国际时尚业态 。“安徽省内最高端、合肥首个地区型购物中心” , 是安粮国贸购物中心对外的官宣标签 。 但好景不长 , 开业两年后 , 便有报道称其遇上了人气不足、商家大撤场困境 , 整个商场只有10多家门店正常营业 。2019年4月 , 赢商网江苏站的实地探访了解 , 该项目的三四五层基本空置 , 仅有一层、二层的部分商户以及电影院和超市在正常运营 , 项目空置情况十分严重 。
*安粮国贸购物中心部分楼层全部空置图片来源/赢商网而在今年上半年 , 赢商大数据显示安粮国贸购物中心(注:赢在选址已将其更名为“合肥唯品会城市奥莱”)关店率愈10% , 零售、餐饮关店数量高居前二 。
推荐阅读
- 美国“龙”飞船首次执行常规商业载人航天任务
- 青年|家长未批改作业,数学老师要求手写情况说明,不符合商业逻辑
- 中国的银行
- 昆明造城运动留下40多个烂尾楼
- 她们住进郑州豫森城烂尾楼:7年熬死70多口人
- 烂尾楼盘成民生之痛,“预售制”难辞其咎
- 美国侨报网|世界最小的肯德基门店:一份炸鸡不如手指大
- 开屏新闻|昆明傲云峰小区业主投诉物管擅自划分临时商业停放区、更改小区车辆出入口
- 大猫财经|最惨烂尾楼!钉塑料布御寒、挑水做饭,大连烂尾楼还能建完么
- 苏州“截流”上海商业
