
文章图片

文章图片

文章图片

文章图片

文章图片

文章图片

文章图片

文章图片

文章图片

文章图片

文章图片

文章图片
演员郑爽和前男友张恒有两场官司 , 一场在中国 , 一场在美国 。
在中国的这一场官司已经打了好几个回合了 , 原告是郑爽方 , 被告是前男友张恒方 , 起诉的是归还借款人民币2000万元并支付相应的逾期利息 。
【古力娜扎|郑爽诉张恒借贷纠纷案终审判决,再次提醒恋爱中的男女别乱借钱】
中国的这一场 , 目前刚刚出二审结果 , 郑爽一方获胜 。 美国这一场 , 目前是开过了庭 , 还没有出结果 , 但是单从媒体目前报道看 , 貌似郑爽一方较为被动 。
现在仅仅说一下国内郑爽告张恒的这场借贷官司吧 。 2021年3月31日 , 上海二中院对该案作出终审判决:驳回上诉 , 维持原判 。 也就是说郑爽的前男友张恒要向郑爽归还借款人民币2000万元并支付相应的逾期利息 。
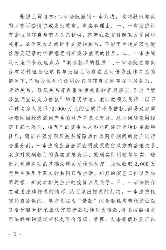
以下就是他们二人二审终审的判决书 , 由于内容很长 , 很复杂 , 也挺乱的 , 所以判决书好多页 。 如果不想看 , 可以直接往后拉 , 看最后的部分感悟 。
郑爽和张恒的恋爱期间借贷纠纷就这么的判决了 , 他们当时恋爱的时候可是非常恩爱的 , 甜甜蜜蜜的 , 幸福的 , 但是现在是互相诉讼 , 各自起诉对方 , 真的有点令人唏嘘 。
我一直都强调 , 恋爱中的男女如果发生较为大额的金钱往来的时候 , 往往都是不欢而散 , 一地鸡毛 。
我是反对没有确定婚姻关系之前有大额经济交往的 , 因为此时的经济往来 , 往往和爱情的甜蜜度挂钩 , 和恋爱能否走向婚姻挂钩 。 此时也是男女之间感性大于理性的时候 , 是缺乏必要风险意识和钱财理性的时刻 。 关系好了就大把大把的花 , 关系一旦不好了就要一毛一毛的清算 , 纠纷就在所难免了 。
一旦有了经济纠纷 , 相当于有了一把利剑 , 从两个人之间划过 , 怎么也无法找回当初亲密无间的感觉了 。
此类例子我见的太多了 , 类似的案子我代理过原告 , 也代理过被告 。 代理原告的时候是女方 , 向恋爱中借钱的男方讨债 。 代理被告的时候是男方 , 应对女方向男方讨要恋爱中的花销 。 其实可能也有运气的成分吧 , 都胜了 , 但是却看到了他们曾经从美好走向陌路的过程 , 从恋人走向了对立 。
他们的矛盾最后出在哪里?都是出在了婚前大额经济往来和纠纷上 , 一旦在恋爱中贸然借贷或者放贷 , 或者没约定分担比例的大额消费 , 这就是矛盾的导火索……屡试不爽 。
郑爽和张恒的诉讼就是一个最新的活教材 , 就像有人编的俗语说的那样:别和我谈感情 , 伤钱!
恋爱中的男女朋友互送礼物表示友好很正常 , 互相吃请也挺普遍 , 这是正常的社交礼仪 , 也是促进了解和增进感情的纽带 。 但是 , 恋人之间如果在经济利益这件事上没有把握好尺度 , 就会成为感情中的慢性杀手 , 此言不虚 。 所以 , 大额经济往来还请谨慎为好 , 以免发生不必要的矛盾 , 伤心又伤财 。
推荐阅读
- 古力娜扎|梅开三度!古力娜扎一身红衣cos攻城掠地貂蝉,这就是董卓的快乐?
- 古力娜扎|巾帼不让须眉,《攻城掠地》携手娜扎上演不一样的貂蝉
- 巧克力和咖啡的区别?巧克力和朱古力有什么不一样吗
- 安乐传|网络视听盛典:赵丽颖虞书欣阵容强大,古力娜扎赵今麦美出新高度
- 古力娜扎|七旬布丽吉特,头发留长烫成卷模仿闺蜜,新年换新发型气质都变了
- 雪鹰领主|开年首部古装?许凯《雪鹰领主》1月下旬播出,娜扎服化道受好评
- 徐开骋|被徐开骋事件波及的14位明星:娜扎损失太大,陈小纭玩笑话成真
- 物理防晒|跨年晚会:娜扎裙子太短跳舞翻车,杨紫胖了,多位女星腮红抢镜
- 古力娜扎|娜扎身穿黄色毛衣超温柔!雪肤玉貌烈焰红唇美得让人窒息
- 古力娜扎|明星上职场综艺:黄晓明建议服务员替顾客买单,谢霆锋发言被吐槽
