山东市县机构改革:保留设置的事业单位不再称“委、办、局”
小编提示您本文标题是:山东市县机构改革:保留设置的事业单位不再称“委、办、局” 。 来源是 。
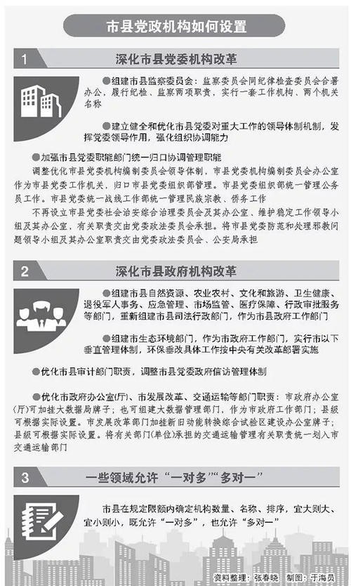
调整优化市县党政机构设置和职能配置
《意见》要求 , 统筹设置市县党委工作机关和政府工作部门 。 省政府部门职能划入党委机构的 , 市县要相应划转 。 同时 , 赋予市县更多自主权 。
推荐阅读
- 『检测』从山东口岸入境人员:就地集中隔离14天 两次核酸检测
- 经济导报:开门红!山东黄金集团首季产金11.57吨
- 『山东省第』今天,山东援鄂医疗队314人凯旋!
- 齐河■山东一座不起眼的小县城,高铁、机场应有尽有,或将撤县立市!
- 「这才是战争」改成粟裕指挥后,打了翻身仗,山东野战军头号主力在泗县战斗失利
- 山东教育厅通知:高中学校毕业年级4月15日开学
- #济南#山东“大动作”频繁,江苏同样按耐不住,济南 南京扩容或成真
- [鲁中晨报]无症状感染者确诊,详情!山东青岛新增1例英国输入确诊病例:19岁刘某某
- 【回家】这就是山东丨春风作伴英雄归!海慈支援武汉医疗队30名队员凯旋回家!
- [新冠肺炎疫]改陋习树新风,山东深入推进文明实践六项专项行动
